中央定调房地产市场供求关系发生重大变化并出台多项防风险、促需求类政策,地方延续以购房补贴和公积金政策支持为主
2023年7月,我国房地产政策环境延续宽松并再迎重大利好。中央层面,中共中央政治局会议定调,我国房地产市场供求关系发生重大变化,要适时调整优化房地产政策,为后续房地产政策调整优化进一步打开了空间。在具体政策举措方面,央行、国家金融监督管理总局延长“金融16条”中两项金融支持房地产核心融资政策期限,银行间交易商协会提出推进“第二支箭”持续支持民营房企和产业类企业债券融资,国家发改委将支持刚性和改善性住房需求、完善住房保障基础性制度和支持政策等纳入恢复和扩大消费重要内容,住建部提出要进一步落实好降低购买首套住宅首付比例和贷款利率、个人住房贷款“认房不认贷”等多项政策,央行支持和鼓励商业银行与借款人自主协商变更合同约定或是新发放贷款置换存量贷款等。
地方层面,本月地方出台房地产调控政策48条。其中,宽松性政策34条,中性政策10条,紧缩性政策4条。从政策内容来看,地方宽松性举措仍是以发放购房补贴和加强住房公积金政策支持为主,部分城市如宁波、合肥等进一步推动货币化安置或房票安置,佛山、东莞等对居民购房资格或购房流程作出优化。本期报告主要对7月房地产行业政策进行梳理,并作解析。

—02—
中央政策:适应我国房地产市场供求关系发生重大变化的新形势,适时调整优化房地产政策
1. 政策跟踪

7月,央行货币政策延续宽松。央行逆回购、MLF和国库定存合计净回笼资金7480亿元,但今年7月税期资金面波动相对不大,且财政融资的影响也低于预期,资金面整体维持了宽松态势。据测算,DR007的月度均值为1.80%,较上月下行9BP;1年期股份行NCD利率中枢为2.32%,较上月下行4BP。MLF中标利率和LPR维持不变。
在房地产方面,中共中央政治局会议重磅定调,“要切实防范化解重点领域风险,适应我国房地产市场供求关系发生重大变化的新形势,适时调整优化房地产政策,因城施策用好政策工具箱,更好满足居民刚性和改善性住房需求”,为后续房地产政策拟定提供了重要的风向标作用。此外,央行、国家金融监督管理总局提出延长两项金融支持房地产市场政策期限,银行间市场交易商协会召开民企融资座谈会提出扎实推进“第二支箭”工作开展,支持民营房地产和产业类企业债券融资等,持续推动房地产企业风险有序出清;国家发改委将支持刚性和改善性住房需求、完善住房保障基础性制度和支持政策、稳步推进老旧小区改造等纳入恢复和扩大消费重要内容,住建部召开企业座谈会提出要进一步落实好降低购买首套住房首付比例和贷款利率、个人住房贷款“认房不用认贷”、改善性住房换购税费减免等政策措施,进一步提振住房消费需求。
—03—
地方政策:政策宽松态势延续,重点聚焦购房补贴和公积金政策支持






房地产环境持续宽松,政策举措以购房补贴和公积金政策支持为主
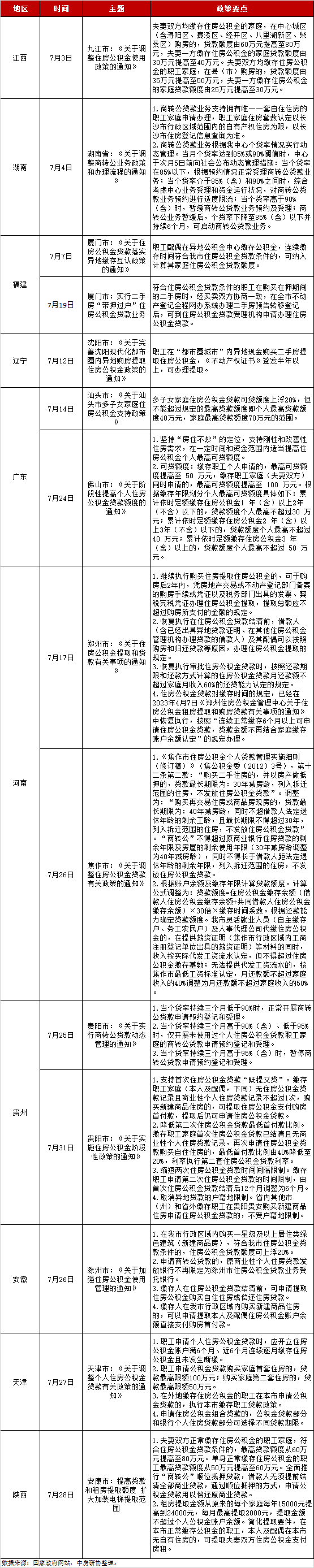
中房研协测评研究中心监测统计,2023年7月,地方出台房地产调控政策48条。其中,宽松性政策34条,内容主要涉及发放购房财税补贴、优化住房信贷政策、实行货币化安置、加大住房公积金政策支持、取消或放宽城市落户限制、支持房地产合理融资需求等;中性政策10条,内容主要围绕保障性租赁住房建设和管理展开;紧缩性政策4条,内容主要涉及房企资金监管、住房公积金提取规范等。总的来说,7月地方房地产政策举措仍主要集中在购房补贴和公积金政策支持,偏向温和性刺激,政策频次较上月略有提升。

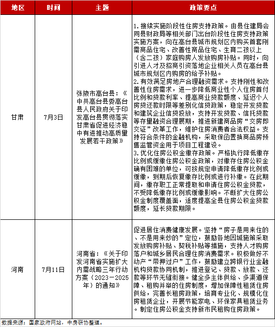
在行政干预方面,核心举措主要包括发放购房财税补贴、实行货币化安置或房票安置、优化住房信贷政策、推行二手房“带押过户”、优化限购、满足房地产合理融资需求等。典型代表有:宁波市提出城市拆迁项目及农村拆迁项目均可实行房票安置,市区房票可以在海曙、江北、鄞州、镇海、北仑、奉化六区及高新区范围内跨区使用;佛山市提出港澳居民提供自用、自住的书面承诺即可获得购房资格;合肥市大力推动货币化安置、房票安置等多元化安置方式,试行车位、车库与商品房同步办理预售许可证;九江市将“对首套住宅商业性个人住房贷款利率下限调整为不低于相应期限市场报价利率减20个基点”修改为“对首套住宅商业性个人住房贷款利率下调调整为不低于相应期限市场报价利率减30个基点”等。此外,温州、金华、九江、萍乡、昆明、晋中等多个城市出台了购房财政补贴或契税减免政策。
在住房公积金政策支持方面,核心举措主要包括上调公积金最高贷款额度、优化二手房公积金政策支持、放宽住房公积金异地缴存贷款限制、支持商转公或组合贷款等。典型代表有:天津市将职工购买首套房最高贷款额度提高至100万元,二套房提高至50万元,外地缴存职工执行本市缴存职工贷款政策;贵阳市支持住房公积金“既提又贷”,并将结清首套房公积金贷款且无商业性个人住房贷款记录职工再次申请公积金贷款购房的最低首付比例由40%降至20%;佛山市将单缴存职工家庭最高贷款额度提高至50万元,双缴存职工家庭最高贷款额度提高至100万元;厦门市落实公积金异地缴存互认政策,并实行二手房“带押过户”住房公积金贷款业务等。
在人口人才引入方面,核心举措主要包括取消或放宽城市落户限制、发放人才购/租房补贴等。典型代表有:浙江省全省(杭州市区除外)全面取消落户政策,落实合法稳定住所(含租赁)落户及配偶等直系亲属随迁政策,实行户籍准入年限累计互认等;佛山市人才安居采取货币补贴和实物配置方式实施,货币补贴包括安家补贴、购房补贴和租房补贴等形式,实物配置包括租住租赁型人才安住房和购买产权型人才住房、购买安居型人才住房等形式,其中,对全职新引进的一类领军人才,给予250万安家补贴,引进后在佛山市购买商品住房的,按网签合同价格再给予最高750万元购房补贴;十堰市郧阳区对高层次和急需紧缺人才等引进对象,给予免费使用人才公寓、落户购房补贴、租房补贴等优惠政策,在郧首次购房的,最高可享受一次性10万元购房补贴,自行租房的最高每月可享受1000元租房补贴,连续发放5年等。
中性政策主要围绕保障性住房建设管理展开。典型代表有:深圳市出台关于共有产权住房、保障性租赁住房、公共租赁住房等管理办法,明确各类型保障性住房筹集、建设、配售/租、管理等具体事宜;慈溪市发布保障性租赁住房运营奖补细则,鼓励社会资本和民间机构等多方主体参与保障性租赁住房建设运营;北京市广泛征集保障性租赁住房,鼓励非居住存量建筑、存量住房等改造为保障性租赁住房;无锡市出台共有产权保障房管理办法,明确共有产权保障房以中小户型为主,一个申请家庭只能购买一套共有产权保障房,自签订购房合同之日起满5年方可上市转让等。
紧缩性政策主要涉及房企资金监管、打击骗提套取住房公积金行为等。典型代表有:武汉市强化主管部门、监管机构、合作银行、监管银行的职责分工,进一步明晰各主体关于新建商品房预售资金的监管边界;清远市预售资金监管遵循政府主导、银行配合、多方监督、专款专用、保障建设的原则,明确所有预售资金在预售监管账户没有解除监管前,不得擅自扣划,集团公司不得擅自抽调等;合肥市严厉打击骗取套取住房公积金行为,针对骗提套取住房公积金的职工,除责令全额退回资金外,同时向职工所在单位通报,并将职工失信信息记入中心业务系统1至5年,针对帮助职工套取住房公积金的中介机构,向相关行业主管部门通报,并向有关部门报送失信信息和媒体公开曝光等。
—04—
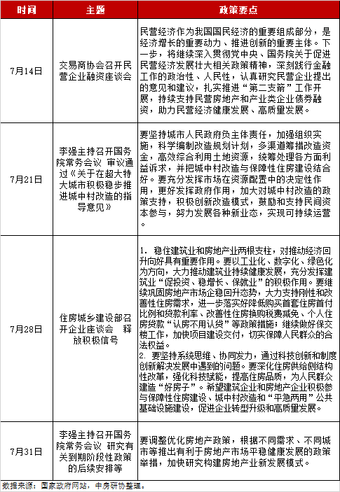
7月重要事项复盘

—05—
房地产政策展望
7月14日,央行副行长刘国强在2023年上半年金融统计数据新闻发布会上表示,尽管近期我国宏观经济数据有所回落,但我国经济长期向好的基本面没有改变,当前经济面临的一些挑战属于疫后经济复苏过程中的正常现象。下阶段,将继续精准有力实施稳健的货币政策,搞好跨周期调节,充分发挥货币信贷政策效能,统筹推动经济运行持续好转、内生动力持续增强、社会预期持续改善、风险隐患持续化解,促进经济良性循环。在短期流动性方面,根据中信证券研究测算,8月财政收支差额或将在-8000亿元左右,对资金面形成利好,但财政净融资规模抬升、节奏加快等或将加大资金面时点波动,央行大概率将通过公开市场操作以应对短期冲击,在MLF超额续作和结构性货币政策工具精准支持的同时,降准等总量宽松政策也有望适时落地。
在房地产方面,7月份以来,中央持续释放楼市利好信号,尤其在7月24日中共中央政治局会议定调“我国房地产市场供求关系发生重大变化”以后,房地产政策调整优化空间进一步打开,后续中央或将一方面持续做好房地产行业风险整体把控,推动房地产行业和房企风险有序出清,另一方面赋予地方更大调控自主权,鼓励和引导地方出台降低个人购房成本、优化购房政策、发放购房财税补贴等提振住房消费类政策,加快推动房地产市场复苏和平稳健康发展。
在中共中央政治局会议重磅定调我国房地产市场供求关系已发生重大变化并要求适时调整优化房地产政策之后,北上广深四个一线城市也纷纷表态,将结合城市房地产市场实际情况,抓紧抓好贯彻落实工作,更好满足刚性和改善性住房需求等,释放出强烈的信号。房地产政策调整优化有望再次提速,住房需求端支持仍将是政策重点。具体到城市层面,目前我国大部分二线城市和三四线城市已基本取消住房需求端限制性政策,这部分城市未来政策调整或仍将以降低购房成本、优化购房交易流程等为主,如发放购房财税补贴、全面推行二手房“带押过户”、降低住房贷款利率、支持农民进城购房等;对于核心一二线城市而言,政策可变空间相对较大,需结合城市房地产市场实际情况进行调整优化,但对于北上广深等房地产市场支撑性较好的城市而言,由于市场对政策敏感性较强,出台强刺激政策的可能性较小,政策调控或将在兼顾防风险的同时,以区域性、渐进式松绑为主,如试点“一区一策”、放宽区域限购限售限贷、加大住房公积金政策支持力度、加快推进城中村改造和保障性住房建设以满足不同人群合理住房需求等。
中房研协测评研究中心 研究员