
住房城乡建设部办公厅
自然资源部办公厅
关于2023年度房地产估价师职业资格
全国统一考试有关事项的通知
各省、自治区、直辖市及新疆生产建设兵团住房城乡建设厅(委、管委、局)、自然资源主管部门,各地考试管理机构:
根据《人力资源社会保障部办公厅关于2023年度专业技术人员职业资格考试计划及有关事项的通知》(人社厅发〔2023〕3号)、《住房和城乡建设部 自然资源部关于印发<房地产估价师职业资格制度规定><房地产估价师职业资格考试实施办法>的通知》(建房规〔2021〕3号),现就2023年度房地产估价师职业资格全国统一考试(以下简称房地产估价师考试)有关事项通知如下:
一、考试报名
(一)考试报名条件
具备下列考试报名条件的公民,可以申请参加房地产估价师考试:
1.拥护中国共产党领导和社会主义制度;
2.遵守中华人民共和国宪法、法律、法规,具有良好的业务素质和道德品行;
3.具有高等院校专科以上学历。
各地考试管理机构应按照上述要求,对报考人员的报名条件进行审核。
(二)考试收费标准
房地产估价师考试收费标准按照《国家发展改革委 财政部关于改革全国性职业资格考试收费标准管理方式的通知》(发改价格〔2015〕1217号)、《住房城乡建设部关于重新发布有关专业技术人员资格考试项目收费标准的通知》(建计〔2016〕82号)的有关规定执行。
(三)考试报名期限
各地的具体报名日期由各地考试管理机构自行确定,并向社会公布报名日期、报名地点和咨询电话。
(四)考试报名数据
各地考试管理机构应将房地产估价师考试报名申请表(附件1)的内容,按照《数据库格式及说明》(附件2)的相应要求建成报名数据库,并于2023年10月16日前将报名数据库和试卷预订单(一式2份,附件3),寄送至中国房地产估价师与房地产经纪人学会(地址:北京市海淀区三里河路15号中建大厦B座9001室,联系人:万老师、王老师,联系电话:010-88565380、88565730,邮政编码:100835,电子邮箱:gjsks@cirea.org.cn)。
二、考试时间和方式
(一)考试时间和科目
11月11日:
9:00—11:30 房地产制度法规政策
14:00—16:30 房地产估价原理与方法(自备计算器)
11月12日:
9:00—11:30 房地产估价基础与实务(自备计算器)
14:00—16:30 土地估价基础与实务(自备计算器)
(二)考试大纲
继续使用《房地产估价师职业资格全国统一考试大纲(2021)》(以下简称考试大纲),考生可通过“中国房地产估价师”网站(www.cirea.org.cn)、“中国土地估价师与土地登记代理人协会”网站(www.creva.org.cn)下载。
(三)考试方式
所有考试科目均采用闭卷、纸笔考试。其中,《房地产制度法规政策》《房地产估价原理与方法》2个科目均为客观题,以填涂答题卡的方式作答;《房地产估价基础与实务》科目为主客观题相结合,客观题、主观题分值分别占30%、70%,以填涂答题卡和在答题卡上书写的方式作答;《土地估价基础与实务》科目为主客观题相结合,客观题、主观题分值分别占80%、20%,以填涂答题卡和在答题卡上书写的方式作答。
各地考试管理机构应在所有科目的考试中为考生统一准备草稿纸。
三、试卷交接
(一)各地考试管理机构根据各科目的报名人数合理预订考试试卷,并确保备用卷数量充足。各地的试卷数量由全国房地产估价师职业资格考试办公室根据各地考试管理机构上报的试卷预订单核发,于2023年11月10日前由专人将试卷送达指定的交接地点。
(二)考试结束后,各地考试管理机构应严格按照有关规定存放试卷、草稿纸,相关科目违纪考生的违纪处理材料一并存放至该科目答题卡中,并于2023年11月24日前将所有科目的所有应考人员(包括实考人员和缺考人员)的答题卡、考场情况记录单,以及违纪处理材料,通过机要方式寄送至中国房地产估价师与房地产经纪人学会(地址:北京市海淀区三里河路9号,邮政编码:100835,联系人:万老师、王老师,联系电话:010-88565380、88565730)。
四、考试纪律要求
各地考试管理机构应根据《专业技术人员职业资格考试考务工作规程》(人社厅发〔2021〕18号)要求,建立健全安全管理制度、风险防控机制和工作责任体系,认真落实考试考务工作各项要求。对违反考试纪律和有关规定的行为,应按照《专业技术人员资格考试违纪违规行为处理规定》(人力资源社会保障部令第31号)的相关规定进行处理。
五、考试合格标准和成绩查询
考试日期后2个月内,全国房地产估价师职业资格考试办公室将公布考试合格标准,并开通成绩查询通道。考生可通过“中国房地产估价师”网站查询考试合格标准和考试成绩,并可自成绩公布之日起30日内,通过“中国房地产估价师”网站在线申请复核试卷卷面合分是否准确,在线查看成绩复核结果。
六、其他相关要求
(一)关于我国港澳台居民报考问题
根据《关于做好香港、澳门居民参加内地统一举行的专业技术人员资格考试有关问题的通知》(国人部发〔2005〕9号)、《关于向台湾居民开放部分专业技术人员资格考试有关问题的通知》(国人部发〔2007〕78号)和《关于台湾居民参加全国房地产估价师资格考试报名条件有关问题的通知》(国人厅发〔2007〕116号)精神,我国香港、澳门和台湾地区居民可按照就近和自愿原则,在内地(大陆)的任何省、自治区、直辖市申请参加房地产估价师考试,在报名时应向当地考试管理机构提交本人身份证明和国务院教育行政部门认可的学历或学位证书。
(二)考试期间值班和巡考
考试期间,各地要有专人值班。全国房地产估价师职业资格考试办公室委托中国房地产估价师与房地产经纪人学会会同中国土地估价师与土地登记代理人协会做好考试值班工作。中国房地产估价师与房地产经纪人学会值班电话为:010-88565380、88565730;中国土地估价师与土地登记代理人协会值班电话为:010-66560185、66562203。
(三)考试费缴纳时间
各地考试管理机构应于2023年12月15日前,将本年度应上缴的考试费汇入指定账户。
(四)资格后审结果反馈
采取资格后审的地区,省级考试管理机构应自成绩公布之日起40日内,将本考区资格后审结果寄送至中国房地产估价师与房地产经纪人学会(地址:北京市海淀区三里河路15号中建大厦B座9001室,联系人:万老师、王老师,联系电话:010-88565380、88565730,邮政编码:100835)。
附件:1.2023年度房地产估价师考试报名申请表
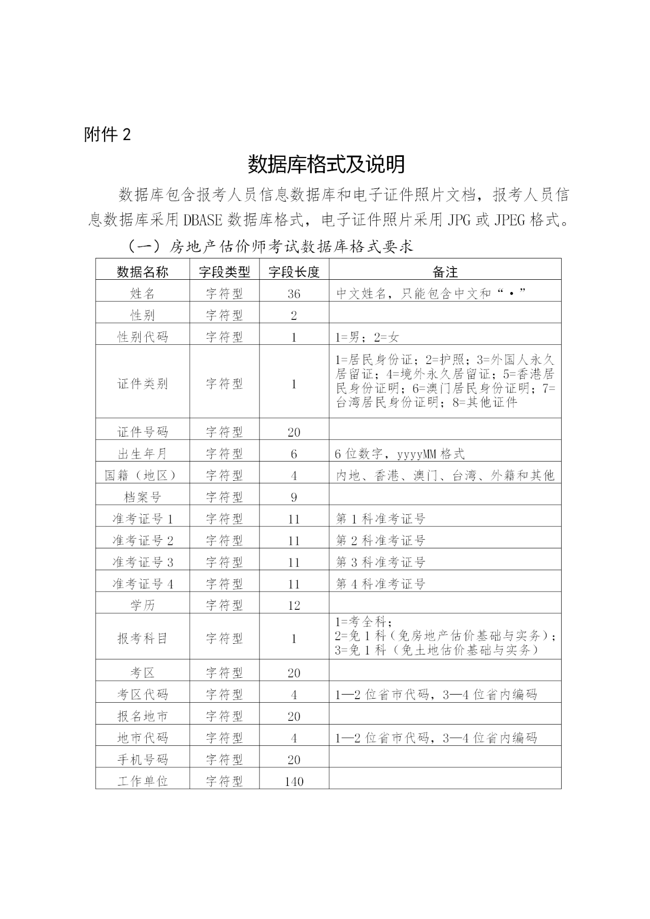
2.数据库格式及说明
3.2023年度房地产估价师考试试卷预订单
住房城乡建设部办公厅
自然资源部办公厅
2023年8月1日





来源:中房研协测评研究中心