欢迎访问青海省建设行业协会信息平台! 现在是:

前瞻!政治局会议后,房地产政策优化的六大方向

发布者:省房地产协会 发布时间:2023-07-27 阅读次数:0

7月24日,中共中央政治局召开会议,分析研究了当前经济形势和经济工作,并向市场释放出积极信号,尤其是对于房地产的表述,首次在政治局会议层面对房地产供求新形势进行定调,客观判断行业所处阶段是进行政策调整的开端,为市场注入信心的同时也为下半年政策优化打开空间。


会议强调“要切实防范化解重点领域风险,适应我国房地产市场供求关系发生重大变化的新形势,适时调整优化房地产政策,因城施策用好政策工具箱,更好满足居民刚性和改善性住房需求,促进房地产市场平稳健康发展。要加大保障性住房建设和供给,积极推动城中村改造和‘平急两用’公共基础设施建设,盘活改造各类闲置房产”。


整体来看,在政治局会议明确了政策方向之后,各地调整优化调控政策的节奏也将加快,而具体会有哪些政策出台,一方面取决于当前各地政策工具箱的空间,另一方面也与城市市场表现密切相关。根据中指监测,2022年以来,普通二线和三四线城市房地产限制性政策已基本放开,但仍有部分核心一二线城市政策较为严格,政策空间较大,同时,二季度以来多数城市房地产市场下行压力加大,因此,这些城市在市场过热时期出台的限制性政策均有优化可能。


中指研究院通过梳理核心城市的政策现状,从新形势下稳市场角度出发,归纳了核心城市调控政策优化的六大主要方向点击获取报告



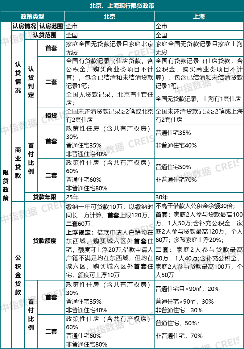
方向一:优化认房又认贷政策,降低首付比例,支持合理住房需求释放

目前,多数城市首付比例已经降至监管部门要求的最低水平(首套最低20%、二套30%),认房又认贷的城市主要集中在北京、上海、广州、深圳、成都等城市,且个别城市二套首付比例较高,如北京、上海首付比例最低60%、50%(普宅),最高80%、70%(非普宅),严重限制了需要换房改善的购房群体,换房需求同样是合理住房需求,政策应适时调整予以支持,优化认房又认贷政策(二套房认定标准)、降低首付比例,激活核心城市置换链条,活跃市场交易。

1
政策研究:https://www.cih-index.com/


方向二:优化限价政策,稳定预期,让价格回归市场

限价政策出台的初衷是在市场热度较高时实现“稳地价、稳房价、稳预期”,支持合理购房需求,但随着市场环境的变化,限价政策带来的负面影响愈发突出。价格倒挂不仅增加了真实住房需求的购房难度,也无法反映市场真实情况,违背了政策初衷。而在房地产市场调整压力增加的背景下,多个城市出台“限跌令”,也导致房企销售不畅,资金回笼受阻。

在新的市场环境下,预计限价政策也将迎来优化,具体方式包括1)合理制定新房备案价和土拍环节限价标准,并预留浮动空间,使项目入市时售价更接近市场真实价格;2)取消“限跌令”、取消二手房指导价,让价格回归市场。


方向三:优化法拍房、非住宅、离婚购房等限购政策,因区施策、一区一策帮助一二线城市郊区去库存

部分核心城市限购政策涉及范围较广,如法拍房限购、居民离婚2年或3年内按原家庭拥有的住房总套数计算、购买非住宅需要购房资格等,一方面,在当前的市场环境下,优化法拍房限购政策更有利于各方处置资产,调整非住宅限购政策也有利于存量盘活,利于商办项目去库存;另一方面,离婚2年或3年的时间要求限制了部分离异家庭合理的购房需求释放,调整离异家庭购房的年限要求也有助于购房需求释放。

另外,当前房地产市场呈现明显的城市分化和区域分化特征,即便是核心一二线城市,不同区域和板块之间也存在较大差异,核心区限购仍有必要保持一定力度,但对于库存压力大的区域可以按照因区施策、一区一策原则,优化限购限贷条件,向市场释放积极信号,促进库存去化。


方向四:继续优化限售政策,进一步畅通一二手链条

根据中指监测数据,2022年以来,南京、西安、苏州、长沙等近40城陆续对限售政策进行优化,部分城市如大连、兰州取消限售,多数城市以缩短限售年限为主。当前部分城市限售政策仍较为严格,长沙要求“网签满4年即可出售”,成都限售3年,部分项目限售5年,厦门岛内新房限售5年,限售时间长也限制了更多换房需求进入市场。优化限售将在一定程度上改善当地二手房市场的流动性,也有利于改善性住房需求释放。


方向五:降低二套房贷利率、降低交易税费,降低购房成本

2022年四季度以来,针对首套房房贷利率的支持政策不断落地,而二套房房贷利率的调整一直被排除在外,当前二套房贷利率基准是在5年期以上LPR的基础上增加60个基点,也就是4.8%,部分城市甚至更高,较高的房贷利率也制约着改善客群的入市情绪,适度降低二套房贷利率,有利于提高改善需求入市积极性。

7月14日,邹澜司长在回答记者问时指出“按照市场化、法治化原则,我们支持和鼓励商业银行与借款人自主协商变更合同约定,或者是新发放贷款置换原来的存量贷款”,未来各地有望结合当地实际情况降低存量房贷利率,进一步降低居民购房成本,释放居民消费潜力。

另外,降低交易税费,如通过降低个人所得税、契税、增值税、中介费用等降低购房成本,也有利于修复置业预期。

2
政策研究:https://www.cih-index.com/


方向六:优化北京、上海等城市的普宅认定标准

北京、上海的普宅认定标准调整也具备可能性,但标准调整或对市场带来较大影响,预计政府会相对谨慎。当前北京、上海执行的是2014年出台的普宅、非普宅标准,根据中国房地产指数系统百城价格指数,2023年6月,北京、上海新建住宅价格较2014年12月分别上涨约40%、60%,新房平均价格均超过4万元/㎡,二手住宅平均价格均超6万元/㎡。同时,根据中指数据,2023年上半年,北京四环至五环、五环至六环、六环外新建商品住宅成交套总价均值分别843万元、673万元、420万元,上海内环内、内外环之间、外环外新建商品住宅成交套总价均值分别达1509万元、1218万元、518万元,均明显高于普宅标准线。

3
政策研究:https://www.cih-index.com/

在优化方式中,结合生育政策、人才政策、养老政策等,对于多孩家庭、人才、老年人群优化住房政策,既满足了支撑合理住房需求释放,又能够避免市场大起大落,实现精准施策。

整体来看,本次中央政治局会议释放了积极信号,明确了“适时调整优化房地产政策,因城施策用好政策工具箱,更好满足居民刚性和改善性住房需求”,接下来各地也将结合当地实际落地相关举措,促进合理购房需求入市。若核心一二线城市政策能够及时优化调整,短期重点城市房地产市场有望逐渐筑底企稳。

来源:中指研究院