转眼2023年已经过半,上半年的楼市政策纷纷出台。
据统计,上半年全国有超百省市(县)出台楼市相关政策共计超300条。其中,加大公积金支持政策依旧是楼市政策的重要举措之一,而购房补贴政策也是各地因城施策的主要手段。
6月27日,《财联社》中报道称,世界经济论坛中提到“中国将在扩大内需潜力、激活市场活力等方面推出更多务实举措,有信心有能力在较长周期内推动中国经济行稳致远。”
政策出台,全国表现如何?
政策出台,高层发言,看来似乎透露了楼市利好的积极信号,那么上半年中政策的推行到底给楼市带来怎样的变动呢?
据中指院初步统计,2023年1-6月全国100城新建商品住宅月均成交面积约3330万平方米,同比增长11%,近八年中仅高于2022年同期。
另据易居研究院监测数据:“2023年6月,全国50个重点城市新建商品住宅成交面积为1885万平方米,环比增长3%,同比下降21%。50个城市中,有30个城市成交量环比下降,近6成城市的楼市交易行情弱于5月。”
但是将这一数据细化到各个城市,也不难发现在政策的助推下,无论是一线城市还是四线城市,楼市都有所回春。
其中以一线城市北京为例,据CRIC克而瑞数据显示,1-6月,北京新房住宅(不含限竞房和共有产权房)累计成交30185套,同比上涨约27.3%,成交量仅次于2021年上半年同期水平,为2020年以来的第二高;成交金额达到2075亿元,同比增幅超过25%。
再看青海上半年的表现,据国家统计局数据统计,青海1-5月份商品住宅销售面积85.66万㎡,商品房销售面积90.65万㎡。商品住宅销售面积占商品房比重94.50%,商品住宅销售面积同比增速21.2%,现房销售面积占比9.7%。
青海下半场仍处于入去库存阶段
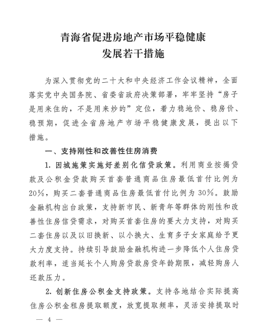
2023年上半年,青海也有楼市政策出台。以2023年5月16日,青海省住房和城乡建设厅办公室发布《青海省促进房地产平稳健康发展若干措施》为例。
在该政策中,提出支持刚性和改善性住房消费,主张因城施策实施好差别化信贷,利用商业按揭贷款及公积金贷款购买首套普通商品住房最低首付比例为20%,购买二套普通商品住房最低首付比例30%。
此外,还谈到要创新运作模式。支持有条件的房地产开发企业利用现有保障性租赁住房支持政策,大力发展保障性租赁住房,建立开发与租赁一体化、专业化的运作模式。住房租赁企业中的增值税一般纳税人向个人出租住房取得的全部出租收入,可以选择适用简易计税方法,按照5%的征收率减按1.5%计算缴纳增值税,或适用一般计税方法计算缴纳增值税。
住房租赁企业中的增值税小规模纳税人向个人出租住房,按照5%的征收率减按1.5%计算缴纳增值税。住房租赁企业向个人出租住房适用上述简易计税方法并进行预缴的,减按1.5%预征率预缴增值税。对企事业单位、社会团体以及其他组织向个人、专业化规模化住房租赁企业出租住房的,减按4%的税率征收房产税。
针对银行方面,提出要支持银行保函置换预售监管资金。鼓励商业银行向监管资金账户内资金达到监管额度的部分优质房企(3A级以上房地产开发企业)出其保函,置换依法合规设立的预售资金监管额度内资金。保函置换金额不得超过监管账户中确保项目竣工交付所需的资金额度的30%,置换后的监管资金不得低于监管账户中确保项目竣工交付所需的资金额度的70%。







图片来源:青海省住房乡建设厅
政策推动楼市回春,拭目以待
伴随楼市上半年度成绩单出炉,下半年市场将如何走,更加值得关注。
展望下半年政策,中指研究院认为:“当前多数城市房地产调控政策已基本取消,下半年需要更大力度的托底政策才能遏制住市场下行趋势,随着二季度市场持续转弱,下半年政策加力预期增强。短期来看,预计需求端政策仍将降低购房门槛和购房成本放在首位,核心一二线城市政策有望适度纠偏,“一区一策”、结合生育政策等或是重要方向,如信贷方面优化“认房又认贷”、降低首付比例、降低房贷利率等,针对改善性住房需求的信贷政策有望加力。此外,优化限购范围、降低交易税费等也存在较大空间,“房票”安置或成为更多城市支持房地产市场发展的举措之一。”
克而瑞研究中心也表示:“下半年,地方政策有望持续放松,松绑主力军或由弱二线城市和三四线城市转为核心一二线城市。”主要依据是,一方面,相比调控基本“应放尽放”的三四线城市,核心城市政策工具更充足,松绑的余量更足;另一方面,核心一二线城市市场复苏动能在转弱,且内部也存在分化行情,调控确有进一步松绑的必要。
目前来看西宁的房价和销售量虽然都在下降,但市场不能失去信心,下半年所有企业继续在去库存。