年中为营销高点,渠道依赖有所上升
上半年受市场销售先扬后抑影响,房企在营销动作上也呈现出较大的变化,开年市场短暂性回暖,特别是春节回来后的2、3月份,部分项目营销折扣收回,营销活动减少,整体促销略显平淡。但随着积压的需求释放之后,市场走势持续往下,项目去化压力持续增加,企业营销活动增多,原本收回的折扣再次释放,特别是到了二季度末,房企营销促销活动迎来高潮,部分城市或区域甚至出现价格战。
在这个过程中,线上营销作为重要的销售平台,房企一方面升级软硬件和管理架构,持续完善自有线上购房平台的服务内容,搭建媒体矩阵,实现流量闭环;另一方面从外部借力陪跑、从内部助力培养,以提升置业顾问线上直播/短视频获客能力。
(部分略)
2023年上半年房企营销力度和规模逐渐增加,营销重点集中6月。与往年五一期间提前迎来全年首个营销高位的情况不同,今年上半年的房企营销热情在6月达到顶峰,不论从重点监测房企的营销地域范围以及折扣力度都有明显的发力痕迹,甚至鲜有营销活动的仁恒置地也选择下场,苏州仁恒也在6月推出“618磁力购FUN节”,助力年中业绩。

在折扣力度方面,主要呈现出三个特点:
第一,整体折扣先放后收,再逐步释放。今年年初整体折扣较为平稳,伴随3月市场脉冲式复苏,多地项目表示将上调价格或收回前期折扣优惠,根据CRIC监测数据显示,重点房企在重点城市近六成加推项目成交均价涨幅超2%,但随后市场预冷,4月开始近五成项目的成交均价保持在2%的变动幅度以内,5月加推项目中有近三成项目成交价格下调幅度在2%以上,折扣力度逐渐释放。
第二,期房、现房折扣力度分化加大,部分清盘、清栋的特价房、现房优惠能达到8折及以下的水平。目前多数房企主要通过小范围的小幅折扣特价房营销,如五一期间华润华南区域、金地苏南区域推出98折活动,而对于“去库存”压力较大的房企和地区,整体折扣力度更大,富力地产在广州、山西区域的折扣甚至达到7折水平。
第三,部分业绩压力大、急于回款的开发商,大幅下调价格,项目销售被紧急叫停,如惠州臻悦府项目甚至达到48折优惠力度,活动推出不到一天便被叫停,目前仍处于封盘状态。

在营销方式上,上半年房企营销活动出现“营销精准化”、“现房营销常态化”两大亮点:
今年上半年营销活动以区域营销为主,持续精准化化营销。根据CRIC监测,房企营销决策权逐步下放,一方面以区域、项目自主举行的营销活动显著增加,且活动侧重点颇具区域特色。另一方面即便在集团、区域营销活动中,“一项一策”越来越普遍。
房企现房营销逐渐趋于常态,且针对性去化是另一大亮点。今年上半年房企通过节日营销、造节营销积极造势,除“新春置业”、“返乡置业”、“春季置业”、“五一”、“618”等常用营销标语外,“现房/准现房”也成为高频营销词汇,现房营销已然常态化。不仅如此,对于住宅类、商业类、车库类的现房,房企举办不同类别的现房节“去库存”。
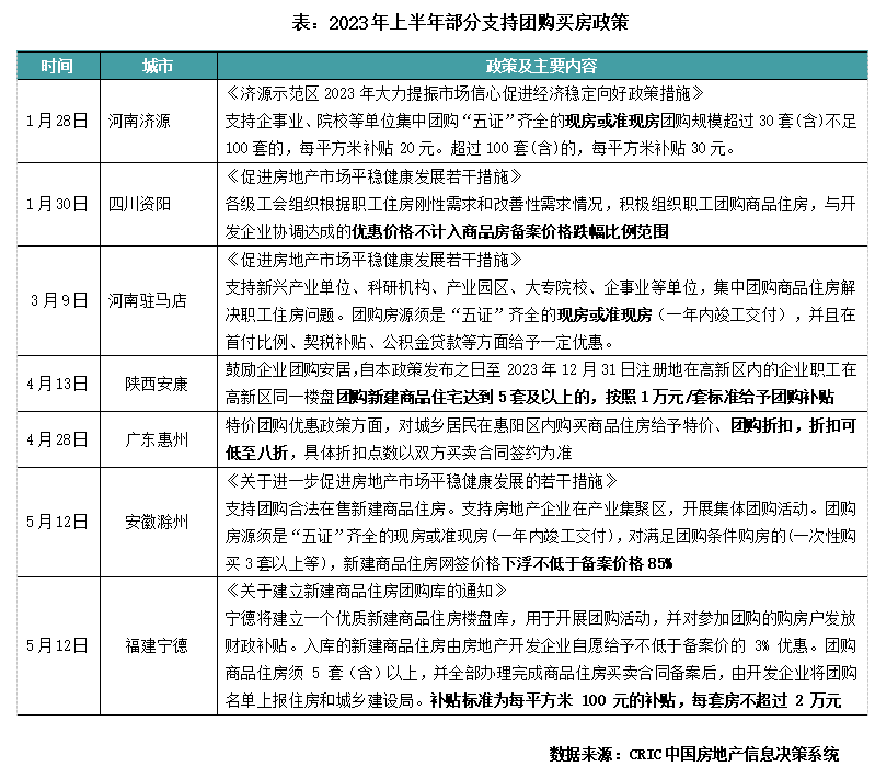
1、团购:多地支持团购买房,部分城市可突破备案价限制(部分略)
在业绩压力不断增加的情况下,今年深圳、昆山、惠州等地出现了楼盘大幅降价,项目被叫停甚至勒令封盘的情况。在市场有待稳定阶段,个别项目出现的价格大幅调整不利于市场信心恢复,房企在折扣营销的节奏铺排也要注意,避免进入“危险区域”。
为维持市场秩序,更快恢复市场信心,今年以来,多地发布团购买房的相关政策,据不完全统计,今年以来济源、资阳、安康、惠州、滁州、宁德等地均发布了鼓励团购买房的举措。旨在希望通过具备稳定购买能力群体团购买房提升购房者入市积极性,同时部分地区团购折扣不计入备案价跌幅范围,也在一定程度上能降低开发商私下调价扰乱市场秩序的风险。

2、直播:补充获客手段,逐渐关注获客以及转化(部分略)
当前直播卖房已经成为房企获客的常规手段之一,部分企业在一季度的时候已经实现直播常态化,像远洋、越秀、万科等企业在区域号上,已经形成较为常规化的直播IP,每周在区域号上都有固播时间,助力项目的推广获客。
到了二季度,配合密集的营销节点,直播活动的频次更多,范围也更广。主要在于二季度企业在多个营销节点举办了丰富的促销活动,直播发展到当前也成为企业营销节点的发声以及获客的重要补充。在过去的“五一”、“520”、“母亲节”、“618”、企业司庆等活动节点中,企业扎堆举行直播活动,以区域号为主阵地,伴有营销人员的个人号形成直播阵地进行宣传。
值得注意的是,房企当前对直播的重视程度持续提升,从顶层设计上完善直播的体系架构,推动获客及转化。
3、全民营销:阶段性奖励和成交佣金,提升积极性(部分略)
全民营销、老带新一直以来都是企业重点建设的方向,在当前市场下行的情况下,为了降低费率拓展客源等原因,房企也更加重视全民营销,持续发力。当前房企线上营销矩阵搭建逐步完善,作为发掘客户潜力,培养品牌认可度,进行品牌宣传,节省营销费用的重要阵地,企业发力老带新、全民营销组合拳,在线上官方营销平台上上线老带新推介获佣金界面,从而实现精准获客和降低营销费用。
全民营销持续发力,一方面通过阶段性奖励,鼓励老带新及全民营销带看,如远洋华中区域“618”活动期间,有效带看可获得100元购物卡/组等奖励;中国金茂北京区域分有效带看组数累积,最高可获得2500元的带看奖励。另一方面,给予老带新及全民营销推介的成交佣金,一般额度在1万元/套-10万元/套不等。
4、分销渠道:依赖度有所增加,多地佣金费率提点(部分略)
部分城市渠道成交占比上升,中介分销渠道依赖度增加。在上半年整体市场恢复未达预期的情况下,销售端承压。在此情况下,分销渠道依赖仍在,多数城市平均分销渠道成交占比在50%以上,部分核心一二线城市的渠道成交占比同比上升,企业销售对中介渠道分销的依赖度增加。上海、成都、苏州、济南、昆明等城市的累计渠道成交占比同比出现不同程度的上涨,这些城市的远郊楼盘,在整体市场下行的情况下,开始大范围动用渠道带看。
佣金费率整体持平,但最高点位有所下降。整体的平均费率水平变化不大,但企业在渠道营销已成常态的情况下,积极控制费率,使得整体的平均费率水平变化不大,而由于更高的费率对销售推动作用有限,大部分城市的较高水平费率有所下滑。
部分城市使用佣金前置+佣金提点手段,以提升中介带看和成交。如昆明卓越滇池晴翠5月启动佣金提点,叠加现金奖、低付、月供返利等多样营销手段,使得来访环比提升16%。昆明的部分郊区大盘除了佣金提点之外,还叠加提前结佣的手段,力度远胜主城项目。无锡方面,部分板块陷入价格战,多个项目除加大折扣力度以外,同步上调分销佣金费率。

去化动能转弱,直播/短视频是未来方向
从市场表现来看,上半年市场整体先扬后抑,一季度市场特别是二月和三月份出现了“小阳春”的情况,但二季度未能延续一季度的“小阳春”行情, 4月份未能实现以往“银四”的增长,而5月份市场增长未达预期,且部分城市分化加剧,在新开工、房地产开发投资额下跌且跌速加快,未来短期内销售、新开工和投资继续承压。企业的营销态势也由一季度部分项目折扣回收,活动减少的情况,在二季度转回加大营销力度的态度,甚至部分此前鲜有营销活动的房企也选择下场营销,到年中时期借由“司庆”、“618”等活动节点发力,整体六月房企的营销热度空前,在营销手段方面也是特价房、团购、直播、分销渠道等多样手段齐出。
展望未来,短期市场去化动能转弱的情况下,企业销售持续承压。在此情况下,房企营销或有以下几方面的趋势:
其一,市场承压的情况下,存量现房未来去化率及价格很难达到预期,持有现房成本增加,企业的存量现房仍需继续加快出清,去化方式上通过特价房让利形式去化僵尸库存,针对现房的折扣营销力度将持续;
其二,分销渠道抢占营销费用,企业一直想摆脱渠道的依赖,但当前市场去化动能转弱,中介带看仍是许多项目特别是远郊大盘的重要手段,分销渠道在许多城市仍有不可替代的作用;
其三,越来越多的房企将持续聚焦老带新及全民营销,通过社群营销、老带新奖励、全民营销带看奖励等方式持续深耕,对这方面的重视可以建设品牌,提升市场上对品牌的认可度,也是低成本高转化的营销手段;
其四,直播/短视频是未来方向,在当前的短视频电商直播带货的时代,通过直播和短视频可以缩短与购房者的距离,打破时间及空间限制,短视频式传播也可以配合营销人员做裂变式宣传,发展到当前,关注点已经从扩大品牌声量转向了客户转化。
上半年整体表现平淡,企业格局分化加剧
2023年上半年,中国房地产市场和百强房企的整体表现相对平淡。一季度企业供应自低位回升,3月百强房企业绩业绩增速止跌回正。进入二季度之后,楼市复苏动能减弱、房企推盘信心不足,5月业绩环比回落,同比增幅也明显低于3、4月水平。
从企业表现来看,由于去年整体业绩规模的基数较低,2023年1-5月有近6成百强房企累计业绩同比增长。分梯队来看,企业格局分化加剧,上半年累计业绩增幅较高的企业主要分布在TOP50梯队,其中央国企以及部分优质民企表现出较强的抗周期韧性。
整体来看,2023年虽然有一定的修复预期,但短期内市场需求及购买力仍处在历史相对低位。企业销售去化及回款压力较大,下半年仍需耐心等待需求端改善。三四季度,企业应尽可能保证货量供应,积极营销、提升优惠力度以促进项目成交去化。同时,也需要加强产品力打造,在行业下行调整期下提升竞争优势。
2023年以来,中国房地产行业虽然有一定的修复预期,但上半年市场和企业的整体表现相对平淡。1-5月,百强房企实现销售操盘金额25352.8亿元,同比增长9.1%。具体来看,一季度随着疫情管控全面松绑、企业供应自低位回升,3月百强房企业绩业绩增速止跌回正。但二季度特别是五一期间,房企推盘积极性普遍降低,5月业绩环比回落,同比增幅也明显低于3、4月水平。整体来看,目前市场需求及购买力仍处在历史相对低位,房企推盘信心不足。供需两端制约之下,楼市复苏动能持续放缓。


从企业表现来看,由于去年整体业绩规模的基数较低,2023年1-5月有近6成百强房企累计业绩同比增长,其中10家房企累计业绩同比增幅在30%-50%之间,21家企业同比降幅超过50%。具体分梯队来看,上半年累计业绩增幅较高的企业主要分布在TOP50梯队。其中,中海地产、华润置地、招商蛇口、建发房产、滨江集团、华发股份、越秀地产等房企业绩表现突出,累计业绩增幅超50%。绿城中国、龙湖集团、中国金茂的累计业绩增幅也在30%以上。整体来看,在目前的行业背景下,央国企以及部分优质民企表现出较强的抗周期韧性。


2023年上半年,百强房企格局继续分化,央国企及部分优质民企韧性较强、中小房企竞争力不足。从不同梯队房企销售门槛值的具体变化来看,2023年1-5月TOP10房企的销售操盘金额门槛同比显著增长33.6%至746.5亿元,TOP20门槛增长11.5%至321.1亿元。TOP30和TOP50梯队房企格局变动加剧,门槛分别同比降低13.5%和5.9%至179.2亿元和111.1亿元。TOP100房企的销售操盘金额门槛则较去年同期微增4%至42亿元。

整体来看,近年来行业规模增速持续放缓,市场降温明显、企业项目去化率不佳。全国商品房销售规模经过5年的高位运行之后,在2022年下调筑底。2023年虽然有一定的修复预期,但一季度之后楼市复苏动能减弱、房企推货信心不足,市场和企业整体表现平淡。
短期来看,目前市场需求及购买力处在历史相对低位,企业销售去化及回款压力较大,下半年仍需耐心等待需求端改善。长期来看,预计未来三至五年全国商品房销售规模都将保持在13亿平方米左右,行业规模进入无增长时代。
对企业而言,下半年企业运营改善的核心还是在于销售端。一方面,出险房企仍应以保交付为主要目标,盘活资金、改善现金流,进而缓解流动性压力。其他规模房企在三四季度也应尽可能保证货量供应,同时积极营销、提升优惠力度以促进项目成交去化。另一方面,目前行业下行调整期下,企业也更应该回归产品,持续关注产品升级迭代、加强产品力打造,在日趋加剧的行业竞争中强化发展优势。
上半年融资下跌30%,“退市潮”加剧行业恶性循环
总结
融资规模持续疲软,行业分化依然加剧
(部分略)
2022年末,房企融资政策迎来转向,纾困方向从此前“救项目”转换至“救项目与救企业并存”。进入2023年,1月10日,央行、银保监会召开银行信贷工作座谈会,强调保持房地产融资平稳有序,并实施改善优质房企资产负债表计划。此后多部门也陆续强调,要促进金融与房地产正常循环、落实“金融16条”等。同时,优质房企及白名单企业保持融资优势。1月11日消息称,首批改善优质房企资产负债表名单出炉:龙湖、碧桂园、新城控股、远洋集团、金地集团、美的置业、杭州滨江在列。
1月31日,河南相关部门筛选了百家本土房企“白名单”,包括建业、正弘、永威等,以支持房企合理融资需求。此次河南省制定的白名单以地方性民企为主,一定程度上为这类企业提供了政府信用背书,有助于增加融资机会。但当前的融资开闸仍仅限于优质房企及白名单房企,整体行业面融资仍未有全面回暖。
此外5月6日,国资委发布《中央企业债券发行管理办法》通知,是时隔15年以来,央企债券发行管理规定的更新。新规把境外发债也纳入监管,既鼓励探索多市场、多币种发行境外债券,同时健全境外债券风险防控机制。同时,新规废弃了原有“逐笔审批”机制,建立“年度计划管理”机制,央企的年度债券发行计划由国资委审核批准。此外,新规还明确,严禁恶意逃废债行为,对于确有兑付困难的企业,央企要提前沟通确定处置方案,通过债券展期、置换、现金要约收购、借助央企信用保障基金支持等方式主动化解风险。总体来看,新规的发布对央企债券风险进行多方面管控,中央企业的发债行为将进一步规范,发债将面临更严格的限制,此外央企债券发行或更多集中于强资质主体,或为优质央企融资打开“快速通道”。
……略……
从80家典型房企的融资总量来看,2023年上半年80家典型房企的融资量为2965亿元,同比下降30%;其中2023年一季度及二季度的融资规模,环比及同比均呈现继续下滑的趋势。2022年四季度以来虽然政策放松,但融资开闸仍仅限于优质房企及白名单房企,整体行业面融资面仍然处于筑底阶段,多数民营房企尤其是出险房企融资难的问题依然突出。

从企业的债券类融资成本来看,境外债券融资成本高达8.04%,较2022年全年抬升0.99个百分点;境内债券融资成本3.50%,较2022年全年略下降了0.04个百分点。境外融资成本较高主要为期内万达发行了境外债券成本高达11%,从而提升了整体利率水平。此外境内债券融资成本仍处低位,这主要由于发债主体大多数为国企央企及优质民企,这类企业融资优势较为明显。
此外由于境内发债占比不断提升,整体发债融资成本呈现下滑趋势。2023年上半年整体新增债券类融资成本3.72%,较2022年全年下降0.51个百分点。

从融资结构来看,2023年上半年融资占比最高的仍是境内债权融资,占比达到80%,相比2022年全年占比提高了11个百分点。但是从融资量来看,2023年上半年房企境内债权融资同比下降了16%到2379亿元;同时其他融资方式的规模下降更为明显,资产证券化同比下滑了61%至305亿元,境外债权融资同比下降了72%至168亿元。

从企业债券发行来看,2023年上半年企业发债金额达1686亿元,相比2022年同期下降了23%。其中,境内发债1605亿元,相比同期下降了9%;而境外发债相比同期大幅下降81%到81亿元,占比同比下降了14个百分点至5%。
从单月来看,历月境外发债规模均处于低位,其中2022年7月境外发债规模达373亿元,主要是由于富力境外债重组所致,此后境外发债规模骤减,仍处于冰封状态;而境内发债方面2023年3月、4月同比均有所回升,分别同比上升48%及5%,期内多家房企如华润、华侨城、万科等发行了公司债或中票。但5月及6月房企发债未有保持增长态势,发债规模大幅下滑,同比分别下跌56%及57%。

……略……
(部分略)
值得注意的是,股权融资方面,虽然自2022年11月28日“第三支箭”政策发布,恢复上市房企及涉房上市企业再融资,不少房企都相继宣布启动定增计划,但相比信贷、债券融资,股权融资流程复杂、周期长,后续进展不尽如人意。2023年上半年,房企股权融资占比仅达4%,规模仅为114亿元。但值得注意的是,近期A股定增市场逐步打开局面。如2023年5月29日招商蛇口的定增并购事项获深交所审核通过,成为A股房企首份获批定增。6月份,福星股份、中交地产、陆家嘴、保利发展等集中获批。
(部分略)
在行业的持续下行下,2023年4月A股企业年报季后出现了“戴帽”潮,而后又迎来了一波“退市潮”。截至6月21日,共有11家A股上市房企被“戴帽”,这些企业的股价也因此遭到了重挫;其中共有8家A股房企因连续20个交易日的每日股票收盘价均低于人民币1元/股而触发了终止上市条件,其中蓝光发展已经于6月6日完成了退市。此外港股方面,新力已因停牌期满于4月13日被勒令退市,此外佳源国际、Chinaproperties也已被香港法院颁令清盘,即将面临退市。

除了已经确定强制退市的几家企业之外,还有部分房企的股价触及了强制退市的边缘。从6月21日收盘价来看,共有12家房企的收盘价低于2元/股,其中泛海控股甚至已经有连续11个交易日低于1元/股,有可能触发终止上市条件。而其余股价高于1元/股的企业中有部分企业的股价也曾经跌至1元/股左右,随时有可能面临退市危机。而港股方面,除了佳源国际、Chinaproperties两家已被颁令清盘的房企外,2023年还有11家房企的停牌即将期满,如果没有在规定时间内复牌的话仍有可能被取消上市地位。
(部分略)
在上市房企迎来“退市潮”的同时,出险房企的债务重组进程也在明显提速。2023年3月10日,佳兆业集团在停牌近一年后复牌,成为2023年首家复牌的出险房企,但境外债务重组的进度却较为缓慢。而融创中国境外债重组的进程则相对较快。2023年3月28日,融创中国发布境外债务重组方案,将约百亿美元的境外债务分为降杠杆、留债展期两大板块进行重组。4月12日,融创中国达成复牌指引及恢复买卖。5月4日,融创再次公布境外债务重组进展,占现有债务约85%的同意债权人已加入重组支持协议。此外6月16日,华夏幸福公布债务进展,其中未如期偿还金额279.38亿,已实现重组1812.96亿。
展望
2023年债务到期压力依然较大
房企还需精简瘦身
虽然当前已出现融资政策利好,但融资开闸仍仅限于优质房企及白名单房企,整体行业面融资面仍然疲软。尤其是对于多数民企而言,境内银行授信和债券增信基本上仍偏向支持财务状况较为良好的优质房企;股权融资虽然大多数民企都可以使用,且2022年12月以来房企配股融资的热情也相对高涨,但是这种融资方式却并不具有可持续性。在境外,虽然部分优质房企通过内保外贷完成了境外融资,但是对于大部分企业而言境外融资环境依然处于冰封期。可见,在当前行业风险仍未完全出清,市场信心未完全恢复的背景下,多数民营房企融资难、融资贵的问题仍有待解决。
从债务到期来看,2023年上半年房企债券到期总规模为3953亿元,而发行规模仅为1686亿元,到期规模高出发行规模134%,这也意味着房企无法通过发行新债的方式覆盖到期旧债。值得注意的是,2023年三季度仍旧有到期高峰,今年房企的债务压力依然较大,若销售市场长期低迷,债务违约现象或仍会出现。

此外在当前环境下,越来越多的上市房企被动“披星戴帽”或强制退市。这一现象或将进一步加深由市场信心缺失及现金流困境导致的恶性循环。一方面,对于被加上ST或*ST的房企而言,对房企的形象、信誉、融资等方面都会造成不良影响;同时信用能力恶化,引入资金债务重组的可能性也更加渺茫。另一方面,随着融资及信用的恶化,也将拖累在建工程无法完工,从而引发大众对相关涉及楼盘延期交付或甚至烂尾的担心,造成后续购房信心的持续降低。此外,对于戴帽后被强制退市的房企而言,更阻断了房企通过资本市场进行融资,等待的命运多为破产清算。如果房企破产清盘,项目资产大概率只能折价拍卖出售,债权人和投资者能拿回的可能更少。
在面对市场销售不明朗,融资环境依旧严格的当下,对于房企而言,我们建议:
第一、出险房企要做好市值管理,避免“一元退市”风险。
第二、抓销售促回款,加快项目去化;同时加快优质资产处置工作,促进现金回流。
第三、积极化解债务问题,大力推进及落实债务重组。尽可能采取市场化的方式解决债务纠纷,在保证债权人权益同时,最大化维护企业利益。
第四、努力降低费用成本开支,控制各项成本支出;深化组织架构调整,精简瘦身,降本增效。
第五、推进企业各层面引战工作,积极与意向投资者进行接触,并与意向投资者和合作方沟通探索各种形式合作的可能。
本文为《2023上半年全国房地产总结与展望》删减版
完整版专题购买请咨询:021-60867863 吴经理
来源:克而瑞地产研究