欢迎访问青海省建设行业协会信息平台!
现在是:
注册
登录
网站首页
时政要闻
通知公告
省建筑节能协会
协会概况
政策标准
协会动态
行业动态
文件下载
省房地产业协会
关于协会
信息动态
走进广厦奖
评优评先
会议培训
协会刊物
会员动态
抗击疫情会员在行动
省建设监理协会
协会概况
协会动态
政策法规
行业动态
会员动态
省建筑业协会
协会概况
协会工作
政策法规
文件公告
行业动态
会员信息
企业诉求
文件下载
协会党建
党建专栏
专题专栏
您现在的位置:
首页
>
省房地产业协会
>
会议培训
>
考察交流
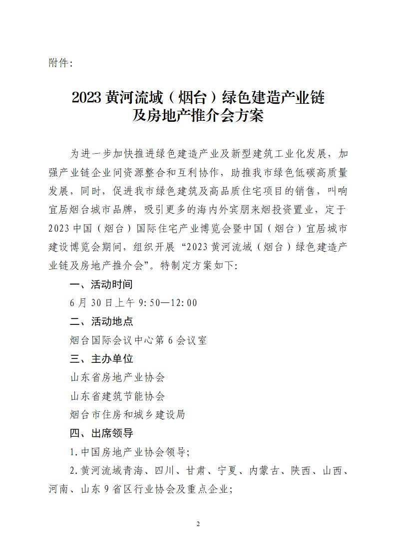
关于邀请参加2023黄河流域(烟台)绿色建造产业链及房地产推介会的函
发布者:省房地产协会
发布时间:2023-06-06
阅读次数:
0
次
各会员单位:
为深入贯彻落实国家推进黄河流域生态保护和高质量发展战
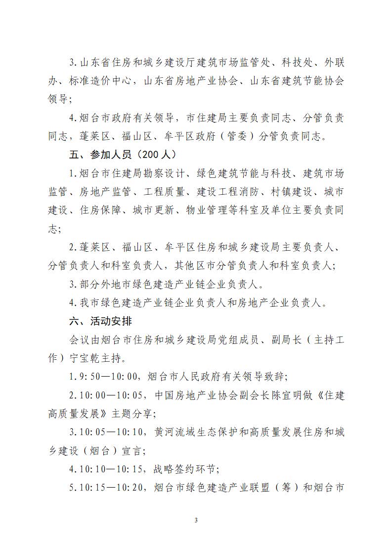
略,加快推进绿色建造产业及新型建筑工业化发展,加强与沿黄省市产业链企业交流合作,全面推进沿黄省市绿色建造产业链健康发展和高品质住宅建设,为黄河流域生态保护和高质量发展注入强劲动能。山东省房地产业协会等单位定于2023年6月30日上午在烟台市举办“2023黄河流域(烟台)绿色建造产业链及房地产推介会”,同期举办“2023中国(烟台)国际住宅产业博览会暨中国(烟台)宜居城市建设博览会”。会议将邀请中国房地产业协会副会长兼秘书长陈宜明,清华大学建筑设计研究院副院长郑波等专家做高品质住宅以及绿色建筑专题分享。
现将
山东省房地产业协会
2023黄河流域(烟台)绿色建造产业链及房地产推介会方案转发给你们,
请有意向参加的会员单位
按文件要求
于
6
月10日前
将
报名回执表
发至邮箱
fangxie99@163.
com
,谢谢您的支持与合作!
联 系 人:杨洋 李琤
联系电话:0971-6146527(兼传真)
青海省房地产业协会
2022年
6
月6日
附件
2023黄河流域(烟台)绿色建造产业链及房地产推介会方案
上一篇:
青海省住房和城乡建设厅关于举办“碳达峰碳中和”绿色建筑政策及...
下一篇:
中房协 | 关于《房地产企业数字化综合实力测评标准》征求意见...