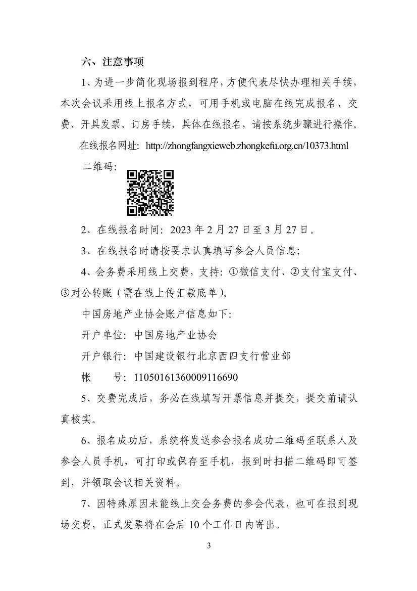
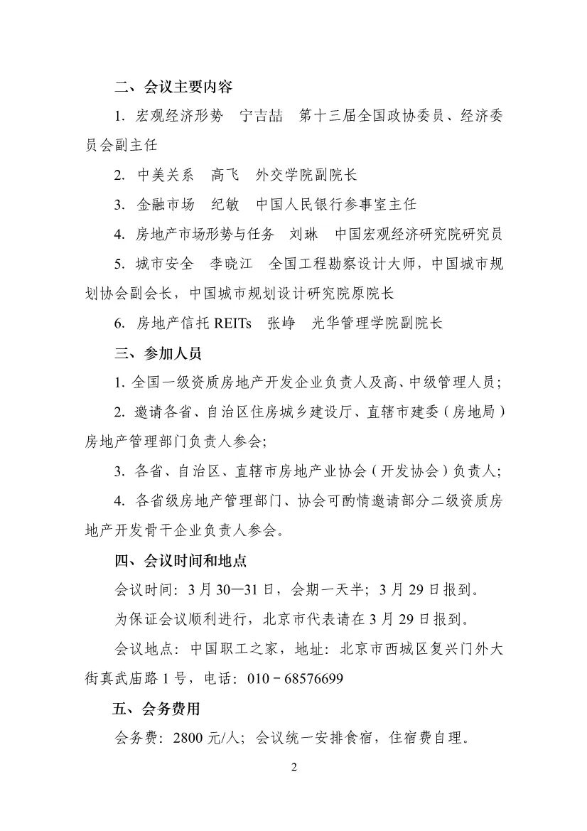
欢迎访问青海省建设行业协会信息平台! 现在是:

关于转发中房协《关于召开2023年房地产市场形势报告会暨全国一级资质房地产开发企业座谈会的通知》的通知

发布者:省房地产协会 发布时间:2023-03-09 阅读次数:0


关于转发中房协《关于召开2023年房地产市场形势报告会暨全国一级资质房地产开发企业座谈会的通知》的通知

各一级资质房地产开发企业、各会员单位:
为深入全面学习贯彻党的“二十大”和中央经济工作会议精神,促进房地产市场平稳健康发展,帮助房地产开发企业了解宏观经济状况、房地产市场形势和发展趋势,更好发挥骨干企业的带头示范作用,中国房地产业协会定于2023年3月30-31日在北京召开2023年房地产市场形势报告会暨全国一级资质房地产开发企业座谈会。

本次形势报告会针对性强,邀请主讲领导和嘉宾层次高,希望企业重视和珍惜此次学习机会,将国家经济形势与企业发展实际结合起来,用战略眼光为今年谋好局、开好篇。详情请见会议通知。


请各一级资质房地产开发企业及有意向参加的二级资质房地产开发企业积极报名参加并按通知要求在网上直接报名,同时将报名情况电子邮件发送到省房协秘书处邮箱,以便我们统一组织青海地区企业参会。



联系方式:

        地址:青海建设科技大厦5楼505室(青海省西宁市城西区五四西路65号)

        联系人:李琤  杨洋

        电   话:0971-6146527(兼传真)、0971-6116705

        电子邮箱:qinghaifangxie@163.com


青海省房地产业协会

2023年3月9日


附件:关于召开2020年房地产市场形势报告会暨全国一级资质房地产开发企业座谈会的通知


图片

图片

图片

图片