欢迎访问青海省建设行业协会信息平台!
现在是:
注册
登录
网站首页
时政要闻
通知公告
省建筑节能协会
协会概况
政策标准
协会动态
行业动态
文件下载
省房地产业协会
关于协会
信息动态
走进广厦奖
评优评先
会议培训
协会刊物
会员动态
抗击疫情会员在行动
省建设监理协会
协会概况
协会动态
政策法规
行业动态
会员动态
省建筑业协会
协会概况
协会工作
政策法规
文件公告
行业动态
会员信息
企业诉求
文件下载
协会党建
党建专栏
专题专栏
您现在的位置:
首页
>
省房地产业协会
>
信息动态
>
政策法规
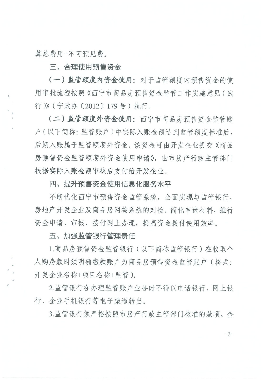
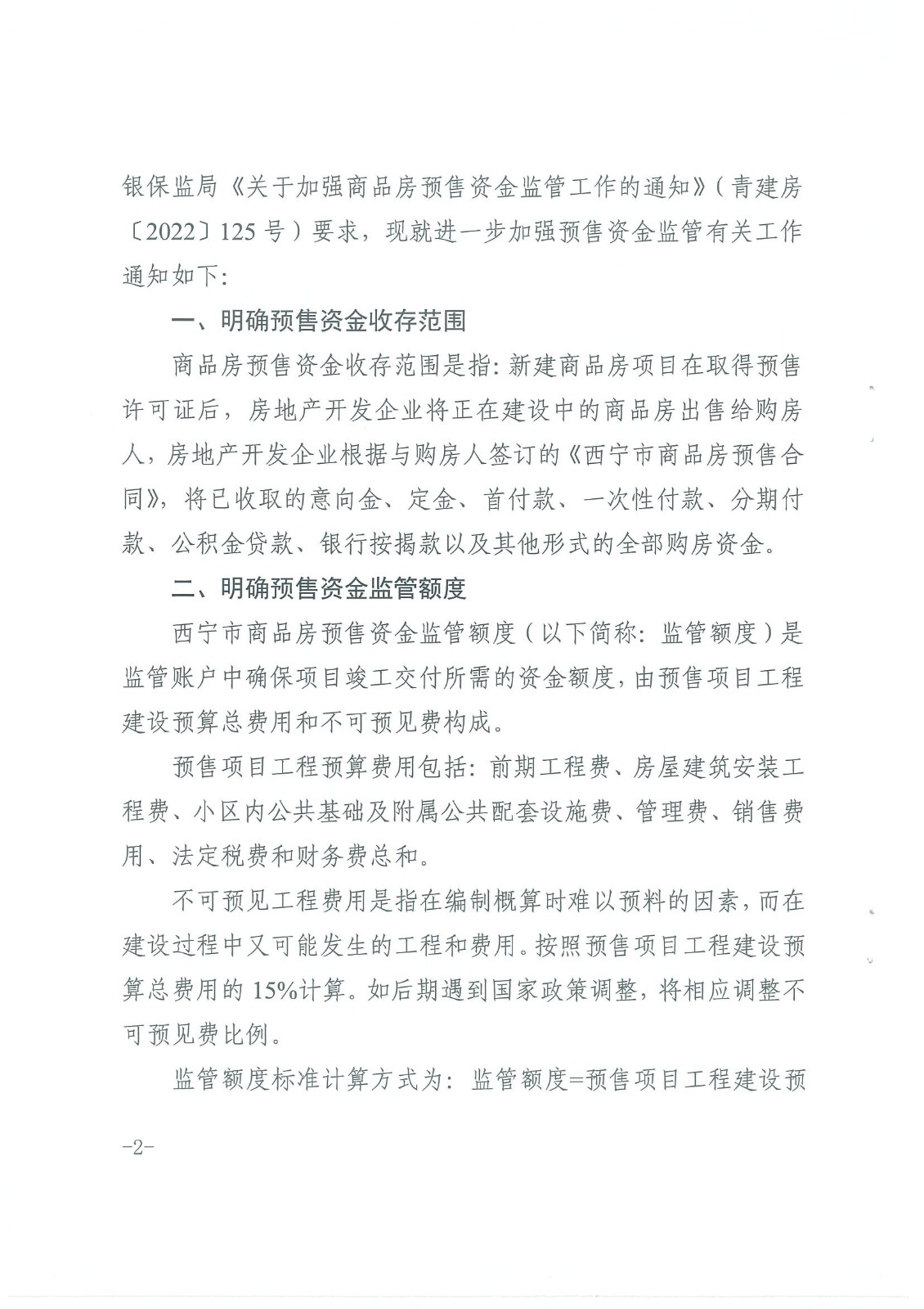
关于加强西宁市商品房预售资金监管工作的通知
发布者:省房地产协会
发布时间:2023-01-30
阅读次数:
0
次
上一篇:
新版《住宅性能评定标准》,自2023年2月1日起实施,该标准...
下一篇:
发改委等多部门:推动大型易地扶贫搬迁安置区融入新型城镇化