
各省、自治区、直辖市房地产业协会(开发协会),
第三方评价机构,各会员单位,各有关单位:
为促进房地产业信用体系建设高质量发展,规范房地产开发企业信用评价工作行为,提高信用评价效率和评价质量,根据《中国房地产业协会房地产开发企业信用评价管理办法》(2022年修订稿)、《中国房地产业协会房地产开发企业信用评价标准》(T/CREA011-2022),中国房地产业协会制定了《房地产开发企业信用评价工作规程》。现印发给你们,请据此组织开展信用评价工作。
附件:中国房地产业协会房地产开发企业信用评价工作规程
中国房地产业协会
2022年7月11日
附件:
中国房地产业协会
房地产开发企业信用评价工作规程
为促进房地产业信用体系建设高质量发展,规范房地产开发企业信用评价工作行为,提高评价效率和评价质量,根据《中国房地产业协会房地产开发企业信用评价管理办法》(2022年修订稿)、《中国房地产业协会房地产开发企业信用评价标准》(T/CREA011-2022),制定本规程。
本规程包括企业申报、初审、第三方机构评价、信用等级企业动态监测四个部分,就相关具体操作事项作了进一步明确和细化,以指导开展评价工作。
第一部分 企业申报
(一)申报条件
1、企业应是具有独立法人资格的、以房地产开发与经营作为主营业务的企业(不含项目公司);
2、企业成立满三年(以工商登记注册日期为准),近两年房地产业务收入不低于总收入50%(含房地产开发、经营、物业管理和服务等收入);
3、企业处于正常经营、非即将关停状态;
4、企业不涉《房地产开发企业信用评价标准》“一票否决项”所列项(详见《中国房地产业协会房地产开发企业信用评价标准》(T/CREA011-2022))。
以集团公司申报除满足上述条件外,还需满足跨区域经营(含5个区域以上),同时各区域公司需单独参评。
(二)申报流程及提交资料
1、登录中房网(www.fangchan.com)-行业信用建设专区-信用信息管理系统-企业申报入口-注册、填报;
2、准备以下资料填报时上传提交(证照类需原件扫描或复印件加盖公章,10~16项选填,没有可不提交)
(1)《营业执照》
(2)《房地产开发企业等级资质证书》
(3)公司介绍(包含公司历史沿革、分子公司情况、组织架构图、各部门职责、主要经营范围、市场定位、市场占有率、竞争优劣势、股东背景、近三年土地储备、累计竣工及在建项目情况、销售去化情况,安全生产情况等内容)
(4)在职高级管理人员简历(副总级以上人员)
(5)在职人员名册(包含员工姓名、职务、学历、专业、职称、入职日期、在司工龄,并标明截止日期)
(6)公司管理制度清单(包含公司管理、考核、奖惩、资金管控、人事任免等)
(7)近三年经审计的财务报告
(8)主要合作方调查表(在建项目/竣工项目)
(9)近三个月人民银行出具的征信报告
(10)近三年公益慈善证明材料
(11)近三年内向社会公开的信用承诺证明
(12)近三年企业和项目获得表彰、奖项证明
(13)近三年参建保障性住房、租赁住房证明
(14)近三年装配式建筑(装配率)、绿色建筑(绿色节能建筑认定证书)证明
(15)近三年科技创新与科研成果证明(专利、技术或产品性能认定等)
(16)风险管理与保险保障证明(有效期内的财产险、责任险等)
(三)相关要求
1、上述材料均在网上填报、提交;
2、填报完成后请与本省(区、市)房地产业协会(开发协会)联系确认申报完成。
第二部分 初 审
各省(区、市)房地产业协会(开发协会)对本地区申报企业进行初审。
1、登录中房网(www.fangchan.com)-行业信用建设专区-信用信息管理系统-各地协会管理入口-审核资料。
2、审核内容:
(1)企业是否符合申报要求;
(2)企业申报资料是否完整及准确;
(3)核查企业不良记录,登录中房网-信用房地产-信用查询,如查到企业有失信记录请通知企业修复。
3、上述核查完成,在【申报企业省级房协初审意见】中选择通过,并在【初审意见盖章文件】栏下载审核意见表,填写盖章后上传。
如审核未通过,在【未通过原因】栏中填写未通过原因。
第三部分 第三方机构评价
第三方机构对申报企业进行申报资料核实、现场核查、评价打分、出具信用评价报告。
(一)申报资料核实
1、登录中房网(www.fangchan.com)-行业信用建设专区—信用信息管理系统。
2、核查内容:
(1)核查企业申报资料的有效性、准确性、完整性;
(2)复查企业不良信用记录、失信行为,指导企业信用修复。
(二)现场核查
包括现场访谈、项目调查、资料核实与留档三个方面。
1、现场访谈
(1)与企业主要领导访谈,内容包括但不限于:
◆公司经营年限、历史沿革、股东背景、近年股权和资本金变更等情况
◆公司经营区域范围,开发项目类型(住宅、商业、写字楼、物业管理等)
◆房地产开发资质等级,近三年拿地情况,主要开发项目、竣工项目,近三年累计竣工量及上一年度施工量,开发项目竣工验收等情况
◆公司组织架构,内部管理制度建立情况(包含人事、行政、财务、党建、投资计划、项目启动、规划设计、造价预算、材料设备、项目施工、营销销售等)
◆各项制度执行、过程留痕情况
◆风控体系建立情况
◆财务审计情况
◆未来经营战略及确定的重大项目建设计划
◆所在区域市场竞争力、优劣势
◆获取土地方式、购地资金来源
◆开发项目规划许可合规情况
◆ 供应商选取方式(包括材料设备供应商和承包商等)
◆ 在建工程施工承包情况
◆项目营销情况,合规风险处置与管理措施
◆自营物业公司或招标外包物业管理情况、前期物业选聘情况
◆业主投诉处理程序及结果
◆消费者服务平台建立及运行情况(企业网站、微信平台、APP平台或客服热线等)
◆近三年企业参与公益慈善情况
◆近三年获得地级市以上人民政府、行政主管部门或全国性行业协会表彰、授牌的企业荣誉
◆近三年开发项目获得的省、自治区、直辖市住房和城乡建设领域最高奖项或获得地级市以上人民政府、住房城乡建设主管部门表彰、项目获得广厦奖、房地产科学技术奖、鲁班奖、詹天佑奖
◆是否向社会公开作出信用承诺(包含企业官网、发布会、宣传媒体等便于公众知晓的方式)
◆参加行业组织情况(中国房协、省市房协),参加行业组织举办的活动等
◆参与保障性住房、租赁住房建设情况
◆参建绿色建筑与环保节能情况(绿色节能材料应用,施工过程节能、节水、减排措施应用,取得绿色节能建筑认定证书等情况)
◆科技创新研究成果(近三年自主完成的科技创新学术论文或相关专利,运用大数据平台/建筑信息模型/智能建造/智慧建造等高新技术实践证明或记录)
◆风险管理或保险保障情况(企业风险防范管理措施、制度,或利用商业保险完善企业风险管理与财务保障措施等)
(2)人力资源部门访谈,内容包括但不限于:
◆ 在职管理层人员构成、管理经验、在司年限、管理层人员信用记录情况
◆ 在职员工数量、社保参保比例、员工工龄、企业近三年为员工缴纳五险一金和参保比例情况、缴纳公积金比例
◆ 专业管理人员情况,中级以上职称管理人员,持有资格证书的专业人员数量
◆ 企业各部门设置情况,部门制度建立与执行情况,各部门工作职责
(3)财务部门访谈,内容包括但不限于:
◆ 财务部门主要职责
◆ 企业财务状况
◆ 企业收入结构、投资回报情况
◆ 企业负债情况,有息债务占比等
◆ 资金管理,应收、应付账款情况
◆ 企业融资方式和融资渠道
◆ 纳税情况
◆ 财务部门参与重大投资决策情况
(4)售后服务(在售、售后)部门访谈,内容包括但不限于:
◆ 售后部门组织架构情况
◆ 岗位职责和制度执行情况
◆ 服务工作流程
◆ 服务记录留痕
2、项目调查
(1)项目现场访谈(施工现场、已建项目),内容包括但不限于:
◆ 抽查在建、竣工项目“五证”(办理时间),在建项目、施工、销售情况(竣工时间、交房时间、工程进度等)
◆ 项目施工方情况(招标方式、招标程序是否合规)
◆ 工程款结算和结算周期,是否存在拖欠情况
◆ 施工期间是否有拖延工期或不合理赶工期情况(因政策或应主管部门要求影响工期的除外)
◆ 近三年是否有安全事故及事故等级、人员伤亡、数量等
◆ 现场抽查监理日志、月报,建筑材料合格证明,隐蔽工程验收合格证书、竣工项目验收证明/备案文件等
(2)售楼处现场核查,内容包括但不限于:
◆ 销售广告发布是否合规
◆ 查看“五证”公开情况、中介机构代理销售资质、商品房买卖合同示范文本公开情况、房源公开及销售展示情况等
◆ 查看商品房网签备案,查看《住宅质量保证书》、《住宅使用说明书》
◆ 核查租赁收入与销售收入比例,查看租赁合同,核查租赁过程中是否合规
(3)物业公司访谈与核查(已竣工项目),内容包括但不限于:
◆ 核实前期物业管理情况,选聘物业公司方式,签署《前期物业服务合同》情况
◆ 小区容积率,入住率
◆ 小区物业费情况,结算周期,物业费收缴率
◆ 开发商是否按合同向物业公司支付服务费
◆ 有无业主服务平台或业主服务热线,业主服务记录、维修记录、处理记录,维、保修制度,服务收费制度(非物业费)
◆ 现场核查《住宅质量保证书》、《前期物业服务合同》、《业主临时公约》
◆ 涉及租赁业务,核查《租赁合同》
◆ 查看小区环境、物业管理情况、物业管理用房等
3、资料核实与留档
(1)核查企业及其下述公司的公共信用记录,如发现不良信用记录需要截图保留
(2)现场工作注意拍照留痕
(3)资料核查注意事项:
◆ 访谈现场抽查企业制度及执行留痕,抽查员工职称证书
◆ 核实被抽查项目在获取土地过程中的执行程序(提供被抽到项目的土地转让合同、土地出让金支付凭证,核实是否按时足额支付土地转让金,根据出让合同核查按时规划开发情况)
◆ 核实被抽查项目《建设用地规划许可证》《国有土地使用权证》《建设工程规划许可证》《建筑工程施工许可证》《商品房预(销)售许可证》《建筑工程竣工竣工验收备案证》办理情况(提供被抽到项目的“五证”,核实“五证”发证时间顺序、正面信息是否有补办、罚款等异常情况。如有异常,需提供说明文件并盖章。被抽到项目资料复印件需随核查人员带回)
◆ 被抽查项目需提供工程招标文件(包含工程总包合同,材料、设备采购合同、工程监理合同)
◆ 提供被抽查项目的监理日志,核查工程进度、工程质量,建材使用合格证明
◆ 核实被抽查项目的建筑工程验收备案文件,核查工程质量及验收备案情况。核实是否存在未按规定办理规划、消防、配套设施等验收的
◆ 提供被抽查项目的《合作方满意度调查表》,合作方包括设计单位、建筑施工方、材料供应商、监理单位及上下游合作企业,出具满意度证明文件(加盖合作方公章)
◆ 核查过程中,发现异常情况,请经企业允许后,拍照或复印、扫描留存相关证明文件
4、关于加分项的打分标准
企业提供证明资料,包括但不限于证书、协议、发票、公开发表研究成果等。
(三)评价打分
1、按照《房地产开发企业信用评价打分表》对评价企业打分;
2、撰写初评结果说明。
(四)信用评价报告
按照房地产开发企业信用评价公布结果出具企业信用评价报告。
第四部分 信用等级企业动态监测
中国房协信用建设办公室、第三方机构监测信用等级有效期内的企业信用状况。
(一)监测范围
有效期内的信用等级企业信用状况,包括其下属房地产开发板块控股子公司,其中“房地产开发板块”是指主营业务为房地产相关业务,包括物业经营、服务公司;“控股子公司”指持股50%以上的子公司。
(二)监测时间
监测企业上一年10月1日起至当年9月30日信用状况。
(三)监测内容
1、重点是否触碰“红线”问题,如非法侵占耕地、拖欠农民工工资、重大安全事故、违规建设等;
2、统计失信记录数量、失信行为金额、被处罚金额等;
3、可通过以下网址查询被监测企业及其房地产板块控股子公司的失信记录及重大负面舆情。
◆中国房协房地产开发企业信用信息平台(http://credit.fangchan.com/)
◆ 信用中国(http://www.creditchina.gov.cn/)
◆ 国家企业信用信息公示系统(http://www.gsxt.gov.cn)
◆ 中国执行信息公开网(http://zxgk.court.gov.cn/)
◆政府采购严重违法失信行为信息记录(http://www.ccgp.gov.cn)
◆ 各地方住建委网站、天眼查、企查查等大数据平台、百度等搜索引擎
(四)工作要点
1、如是控股子公司失信信息,要注明母公司对控股子公司的持股比例;
2、查询到的企业失信记录,需全部登记并做截图。具有处罚记录的需登记如下信息:
◆ 信息来源
◆ 处罚单位
◆ 处罚文号
◆ 处罚时间(或信息时间)
◆ 处罚内容(含事件内容、金额)
3、无处罚记录的失信记录或负面舆情,如安全事故、资金冻结等负面信息,需记录:信息来源、发生时间、事件内容、涉及人员伤亡或涉案金额等。
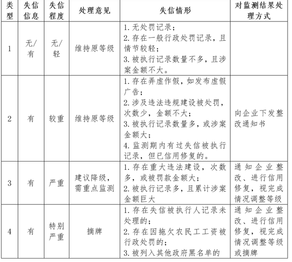
(五)监测结果处理
中国房协信用建设办公室按照下述标准监测信用等级企业,督促企业保持良好信用、做好信用修复。

注:失信情形指被评主体及其房地产控股子公司,在监测期内的失信记录。
(六)监测说明
1、关于企业合作、代建项目等信息,是根据所能得到的采信合理证据来判断并统计:
2、财务指标:以并表财报为采信依据并进行统计,合作项目收入能得到反映;
3、合规性:以章、证、照的归属主体判断是否采信,有据可查,避免主观因素影响;
4、行政处罚:以被处罚主体为依据判断是否采信。