
截至4月1日,中国房地产信用信息平台2022年共收录全国开发企业各类不良信用信息21521条,涉及开发企业5004家。其中,行政处罚信息1629条,经营异常信息191条,欠税信息17581条,失信被执行人信息2105条,严重违法失信信息14条,重大税收违法信息1条。
其中,本周(3.28-4.1)共增加房地产开发企业各类不良信用信息140条,涉及房地产开发企业95家。从类型来看,本周新增的不良信用信息主要是欠税信息,无严重违法失信和重大税收违法信息;从分布来看,湖北、湖南和浙江本周房企不良信用信息最多。

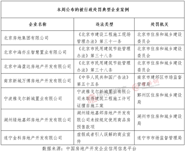
一周典型信用案例
3月28日-4月1日
欠税
综述:本周共新增收录房地产开发企业欠税信息69条,涉及企业24家,欠税总金额超6000万元,主要的欠税税种是增值税、城市维护建设税、城镇土地使用税、土地增值税、印花税,欠税企业信息主要来自湖北、湖南、广西等省份。

行政处罚
综述:本周新增收录的行政处罚信息56条,涉及企业56家,主要处罚机关为市场监督部门。

经营异常
综述:本周共收录经营异常信息12条,涉及企业12家。从列入原因来看,主要为“通过登记的住所或经营场所无法与企业取得联系”,其次是“公示企业信息隐瞒真实情况、弄虚作假”。

失信被执行人
综述:本周共收录失信被执行人信息3条,涉及企业3家,列入原因为“其他规避执行”和“有履行能力而拒不履行生效法律文书确定义务”。

一周信用风险警示
3月28日-4月1日
本周共收录房地产开发企业涉案裁判文书1064条,涉及企业444家。从案由来看,房屋买卖合同纠纷、合同纠纷和买卖合同纠纷最多;此外,经统计,湖北宏馨房地产开发有限公司的涉案文书数量最多,共计67条。

一周典型信用舆情事件
3月28日-4月1日
1、阳光城未能按期支付境外债券本息,正全力协调各方积极筹措资金
3月29日,福建阳光集团有限公司披露子公司阳光城境内外公开市场债务的相关情况显示,阳光城集团股份有限公司因受宏观经济环境、行业环境、融资环境叠加影响,流动性出现阶段性紧张。阳光城未能按期支付境外债券“SUNSHI5.301/11/22”本息、“SUNSHI10.2503/18/22”本息及“SUNSHI8.2511/25/23”利息。此事项可能触发阳光集团境内其他融资工具的相关条款,公司将按照相关规定召开持有人会议,并持续评估上述事项对公司法律、财务及运营的影响。阳光城为化解债务风险,正全力协调各方积极筹措资金,商讨多种方式解决相关问题。同时,阳光城将在地方政府和金融监管机构的大力支持、积极协调下,制定短中长期综合化解方案,积极解决当前问题。
2、华夏幸福累计实现债务重组1048亿元,未如期偿还债务407.39亿元
4月1日,正进行债务重组的华夏幸福基业股份有限公司发布公告称,近期《债务重组计划》中金融债务新增签约实现债务重组金额为618.97亿元, 截至目前金融债务累计实现债务重组金额共计1048.12亿元,相应减免债务利息、豁免罚息金额共计87.18亿元。截至目前累计未能如期偿还的债务金额合计为407.39亿元 (不含利息),公司全部金融债务的偿付在《债务重组计划》的统一安排下实施。
一周重要信用动态
3月28日-4月1日
1、推进社会信用体系建设高质量发展顶层文件出炉
近日,中共中央办公厅、国务院办公厅印发《关于推进社会信用体系建设高质量发展促进形成新发展格局的意见》,围绕以健全的信用机制畅通国内大循环、以良好的信用环境支撑国内国际双循环相互促进、以坚实的信用基础促进金融服务实体经济、以有效的信用监管和信用服务提升全社会诚信水平等方面,提出了具体23项内容。
其中,《意见》提出要以健全的信用机制畅通国内大循环。在知识产权保护方面,健全知识产权侵权惩罚性赔偿制度,加大对商标抢注、非正常专利申请等违法失信行为的惩戒力度,净化知识产权交易市场。在打造诚信消费投资环境方面,依法打击制假售假、违法广告、虚假宣传等行为,加强预付费消费监管,对侵害消费者权益的违法行为依法进行失信联合惩戒。
要以良好的信用环境支撑国内国际双循环相互促进。加强国际双向投资及对外合作信用建设。贯彻实施外商投资法及其实施条例,健全外商投资准入前国民待遇加负面清单管理制度,保护外商投资合法权益,加大知识产权保护国际合作力度,保持和提升对外商投资的吸引力。
同时,要以坚实的信用基础促进金融服务实体经济。强化市场信用约束,坚持“严监管、零容忍”,依法从严从快从重查处欺诈发行、虚假陈述、操纵市场、内幕交易等重大违法案件,加大对侵占挪用基金财产行为的刑事打击力度。同时,完善市场退出机制,对资不抵债失去清偿能力的企业可依法破产重整或清算,探索建立企业强制退出制度。
此外,要以有效的信用监管和信用服务提升全社会诚信水平。健全信用基础设施,统筹推进公共信用信息系统建设;创新信用监管,加快健全以信用为基础的新型监管机制。
2、国家发展改革委:重点开展“征信修复”问题专项治理
日前,国家发展改革委办公厅发布关于重点开展“征信修复”问题专项治理的通知,称将依托信用服务机构失信问题专项治理机制,重点开展“征信修复”问题专项治理工作。据悉,主要治理措施包括,国家公共信用信息中心通过大数据监测等手段,筛选出涉嫌打着“征信修复”旗号行骗的市场主体,建立初步筛查名单;依托“信用中国”网站,建立“征信修复问题治理”专栏,集中公示治理对象相关查处信息,向社会公众进行预警提示;严格管控清理网络上各类“征信修复”虚假宣传广告,加大对不法分子的打击力度,提高违法成本等。
3、住建部:加强房屋市政领域安全信用建设 建立守信激励和失信惩戒机制
近日,住房和城乡建设部发布《住房和城乡建设部关于开展房屋市政工程安全生产治理行动的通知》,决定开展房屋市政工程安全生产治理行动,全面排查整治各类隐患,防范各类生产安全事故,切实保障人民生命财产安全,坚决稳控安全生产形势。《通知》要求,严厉打击各类违法违规行为,加大违法违规行为查处力度。对存在违法违规行为的单位和个人,要依法给予罚款、停业整顿、降低资质等级、吊销资质证书、停止执业、吊销执业证书等相应行政处罚。对发生生产安全事故负有责任的企业和人员,要按照“四不放过”原则,加大处罚力度。加强安全信用建设,建立守信激励和失信惩戒机制,及时曝光违法的单位和个人,公开处罚信息。
>>详细内容请下载完整版报告 【第22期】房地产信用周报(3.28-4.1)