
截至2月25日,中国房地产信用信息平台2022年共收录全国开发企业各类不良信用信息11161条,涉及开发企业2576家。其中,行政处罚信息852条,经营异常信息107条,欠税信息9463条,失信被执行人信息735条,严重违法失信信息4条。
其中,本周(2.21-2.25)共增加房地产开发企业各类不良信用信息116条,涉及房地产开发企业35家。从类型来看,本周新增的不良信用信息主要是欠税信息,无严重违法失信和重大税收违法信息;从分布来看,湖南、湖北和河北本周房企不良信用信息最多。

一周典型信用案例
2月21日-2月25日
欠税
综述:本周共新增收录房地产开发企业欠税信息116条,涉及企业35家,欠税总金额超1.13亿元,主要的欠税税种为城镇土地使用税、增值税、土地增值税、印花税和城市维护建设税,欠税企业信息来自湖南、湖北、河北、河南和江苏5个省份,其中湖南曝光的欠税信息最多,共74条,占比超6成。

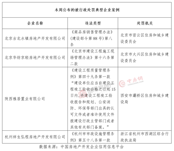
行政处罚
综述:本周新增收录的行政处罚信息32条,涉及企业29家,主要处罚机关为市场监督部门。

失信被执行人
综述:本周共收录失信被执行人信息7条,涉及企业7家,列入原因主要为“有履行能力而拒不履行生效法律文书确定义务”,其次为“违反财产报告制度”和“被执行人无正当理由拒不履行执行和解协议”。

经营异常
综述:本周共收录经营异常信息2条,涉及企业2家。从列入原因来看,均为“通过登记的住所或经营场所无法与企业取得联系”。

一周信用风险警示
2月21日-2月25日
本周共收录房地产开发企业涉案裁判文书392条,涉及企业227家。从案由来看,房屋买卖合同纠纷和商品房销售合同纠纷文书数量最多,共99条。此外,经统计,大连益圆房地产开发有限公司的涉案文书数量最多,共计23条。

一周典型信用舆情事件
2月21日-2月25日
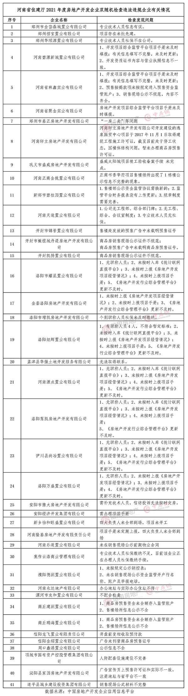
1、河南省住建厅抽查112家房企,超3成存在不同程度违法违规行为!
2月21日,河南省住房和城乡建设厅发布关于房地产开发企业“双随机一公开”监督检查有关情况的通知,针对河南省行政区域内注册登记,且已取得有效资质证书房地产开发企业,按不超过2%比例从房地产开发企业库中随机抽取,同时选取了部分投诉举报多、群众反映强烈的房地产企业进行了“双随机一公开”的检查,共计检查112家,超3成房企存在不同程度违法违规行为。其中,对拒不配合检查的漯河市友和置业有限公司、无法通过登记的经营场所取得联系的孟津县华强土地开发服务有限公司,由所在地房地产主管部门函告当地市场监管、税务部门,建议其将该企业列为重点核查和监管对象。对未批先建的郑州招宝置业有限公司,由所在地房地产主管部门将违法违规线索分别移交自然资源和城市管理综合执法部门处置,并根据处置结果记入不良行为记录。对检查中发现的其他问题,各检查组已经根据问题性质以及严重程度,要求相关企业现场进行整改或向当地房地产主管部门进行交办,共计下发1份执法建议书,10份督促整改书。洛阳市、信阳市等城市房地产主管部门采取约谈负责人、责令限期整改等多种方式,积极推动整改落实。

2、正荣地产:恳请投资人给予1年时间强化现金流
2月23日,正荣地产召开投资者电话会,正荣地产董事长黄仙枝在会上表示,目前,公司实在没有办法如期偿还到期债务,希望投资人对2022年内到期的美元债本金进行展期,给予公司一年时间逐步强化经营性现金流。
3、大发地产在港遭遇“清盘呈请”
近日,在港股上市的上海房企大发地产,遭债权人向香港特别行政区高等法院提交清盘呈请,这在近段时期港股内房股中尚属首例。对于债权人此番举动,大发地产2月21日发布公告称,强烈反对这一清盘呈请。大发地产称,2022年2月18日,有票据债权人就1500万美元尚未偿还优先票据,向香港特别行政区高等法院提交针对公司的清盘呈请,并且针对大发地产子公司垠壹香港也发出另一份清盘呈请。大发地产被告知,根据香港法例第32章公司条例第182条,于清盘开始日期(2022年2月18日)后对公司财产的任何处置(包括诉讼中物权),以及任何公司股份转让,或公司股东地位变化,依据香港法律将属无效,除非获得高等法院的认可令。大发地产强烈反对该呈请,将征询法律意见,并采取一切必要行动保护合法权利,将寻求法律措施以坚决反对呈请。
一周重要信用动态
2月21日-2月25日
地产行业信用风险或逐步缓解 二季度起或迎年度级别估值修复
2月23日,中信证券最新研报显示,地产行业信用风险逐步缓解,成本可控,产品、客群和渠道多维度发力的背景下,内银股有望迎来持续的估值修复。
研报指出,地产行业信用风险逐步缓解,预计将带动内资银行股的估值修复。虽然在当前经济增速放缓、普惠金融政策下银行业息差面临下行压力,但我们判断,在一系列的稳增长政策的主导下,去年以来的连续降准、降息,以及近期如菏泽、广州等地部分银行下调首套房贷利率料将托底地产行业销售,助力开发商资金回流,未来地产信用风险传导至银行体系的担忧将进一步化解。
>>>详细内容请下载完整版报告 【第17期】房地产信用周报(2.21-2.25)