欢迎访问青海省建设行业协会信息平台! 现在是:

全年计划筹集240万套!保障性租赁住房加速补短板

发布者:省房地产协会 发布时间:2022-01-31 阅读次数:0

2021年底,国家语言资源监测与研究中心“汉语盘点2021”年度字词揭晓,其中“保障性租赁住房”与“七一勋章”“双碳”“双减”等入选年度十大新词语。

2021年6月,国务院发布《关于加快发展保障性租赁住房的意见》,正式确立了保障性租赁住房在保障房体系中的独立地位。由此,保障性租赁住房与公租房、共有产权房构成了我国新的住房保障体系三大支柱,其中保障性租赁住房成为“十四五”发展重点。

图片

1月20日,全国住房和城乡建设会议透露,2021年全国40个城市新筹集保障性租赁住房94.2万套,超额完成93.6万套的筹集计划。2022年将坚持租购并举,多主体供给、多渠道保障,优化住房供应结构。大力增加保障性租赁住房供给,以人口净流入的大城市为重点,全年建设筹集保障性租赁住房240万套(间)。

按照此前住建部相关负责人的表述,40个重点城市“十四五”期间计划筹集保障性租赁住房650万套,2022年一年的任务量就占到了整个“十四五”的37%,比2021年实际完成高出了1.5倍以上,由此可见,保障性租赁住房将迎来一轮爆发式增长。

2021:保障性租赁住房政策元年

长期以来,租赁住房始终是我国住房供应体系中的短板,而保障性租赁住房则更是短板中的短板。此前在保障房体系中廉租房和公租房扮演了主要角色,但仅针对本地低收入群体,覆盖面窄,很难满足市场对租赁住房的需求。2019年,住建部、财政部在16个试点城市开展住房租赁市场发展试点,开始为保障性租赁住房探路。

图片

2020年底,中央经济工作会议和住建工作会议要求大力发展租赁住房,解决好大城市住房突出问题。加强住房市场体系和住房保障体系建设,加快补齐租赁住房短板,解决好新市民、青年人特别是从事基本公共服务人员等住房困难群体的住房问题。

2021年4月30日,中共中央政治局会议进一步明确了“保障性租赁住房”的概念,强调坚持房子是用来住的、不是用来炒的定位,增加保障性租赁住房和共有产权房供给;同年6月,国务院办公厅发布《关于加快发展保障性租赁住房的意见》,不再一刀切支持住房租赁,而是定向支持保障性租赁住房,有针对性地解决新市民、青年人等群体的住房困难问题;11月,住建部等五部委印发《关于做好2021年度发展保障性租赁住房情况监测评价工作的通知》,明确2021年度发展保障性租赁住房情况重点围绕确定发展目标、落实支持政策、建立工作机制、严格监督管理、取得工作成效等五个方面开展监测评价。至此,保障性租赁住房的顶层设计初步完成。

2021年下半年,中央开始督促地方制订“十四五”保障性租赁住房计划,推动地方加快落实。2021年10月以来,各省市陆续出台保障性租赁住房实施意见和工作计划。截至目前,已有近30个省份披露“十四五”保障性租赁住房建设计划,超过60个城市被纳入,主要为人口净流入较多的一线和二线城市。

在保障性租赁住房筹集建设方面,各试点城市通过采取新建、改建、改造、租赁补贴和将政府的闲置住房用作保障性租赁住房等多种方式,切实增加供给。据住建部数据,2021年,全国40个试点城市计划新筹集保障性租赁住房93.6万套,实际完成94.2万套,超额完成计划任务。

2022:保障性租赁住房迎来爆发式增长

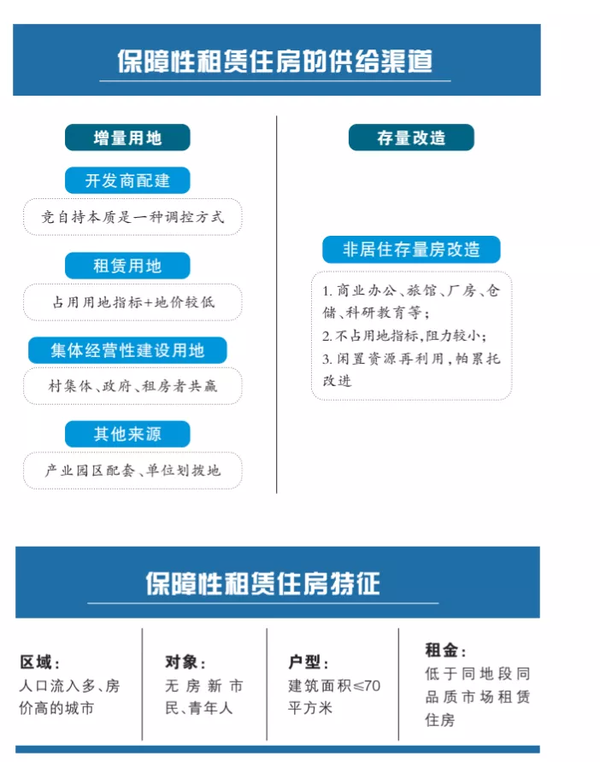
岁末年初,国家发改委、住建部等21个部委联合印发了 《“十四五”公共服务规划》,其中保障性租赁住房再次被重点强调:“人口净流入的大城市要大力发展保障性租赁住房,主要解决符合条件的新市民、青年人等群体的住房困难问题,以建筑面积不超过70平方米的小户型为主,租金低于同地段同品质市场租赁住房租金。”

图片

住建部住房保障司负责人潘伟在国新办新闻发布会上表示,住建部下一步将重点抓好三方面工作:一是加快完善以公租房、保障性租赁住房和共有产权住房为主体的住房保障体系。二是以人口净流入的大城市为重点,加快发展保障性租赁住房,切实落实城市政府主体责任,细化落实支持政策、建立健全工作机制、加快项目落地实施、加强监督管理;省级政府负总责,加强组织领导和监测评价。三是进一步完善政策制度,逐步使租购住房在享受公共服务上具有同等权利。

国家层面的顶层设计基本形成,各地保障性租赁住房配套政策和建设计划也在加速跟进。新年伊始,相继有江苏、安徽、湖南等省以及上海、福州、南京、合肥、长沙等城市公布了保障性租赁住房实施办法和保障性租赁住房计划。1月18日,上海市一天出台两项保障性租赁住房配套政策——《上海市保障性租赁住房租赁管理办法(试行)》和《上海市保障性租赁住房项目认定办法(试行)》,明确了保障性租赁住房的认定、申请门槛、配租规则、租赁价格、支付手段等细节。

按照住建部的工作部署,“十四五”期间40个重点城市试点城市初步计划新增650 万套(间),预计可帮助1300 万新市民、青年人等缓解住房困难,其中2022年计划筹集建设保障性租赁住房240万套(间),相比去年的实际完成量94.2万套(间),任务量翻了1.5倍以上。

中信证券估计,“十四五”期间全国新增保障性租赁住房将在 800 万~900 万套之间,对应的新增建筑面积或在 4 亿~4.5 亿平方米,对应的开发投资将在 1.7 万亿~1.9 万亿元,预计 2022 年投资将超过 4000亿元,拉动房地产投资3个百分点。

钱和地从哪里来?

如此巨额的资金投入,钱从哪里来?按照保障性租赁住房相关配套支持政策,资金来源大致分为四条渠道。

★ 一是财政资金。通过中央补助资金、地方财政资金、以及土地出让净收益等渠道筹集。2021年,中央预算内投资新设立了保障性租赁住房专项,并印发管理办法,支持人口净流入大城市中符合条件的保障性租赁住房建设。

★ 二是银行信贷。《关于加快发展保障性租赁住房的意见》等文件明确,支持银行业金融机构以市场化方式向保障性租赁住房自持主体提供长期贷款;按照依法合规、风险可控、商业可持续原则,向改建、改造存量房屋形成非自有产权保障性租赁住房的住房租赁企业提供贷款。2021年建行、国开行针对保障性租赁住房提供授信额度接近1000亿元。

★ 三是债券融资。支持银行业金融机构发行金融债券,募集资金用于保障性租赁住房贷款投放。支持企业发行企业债券、公司债券、非金融企业债务融资工具等公司信用类债券,用于保障性租赁住房建设运营。

★ 四是建立保障性租赁住房投资基金。2021年7月,国家发改委发文,部署基础设施领域 REITs 试点扩容工作,把保障性租赁住房项目纳入其中。目前已有多个省市政府出台政策鼓励保障性租赁住房项目申报REITs试点。

在保障性租赁租房的土地来源上,主要有四大渠道:一是利用集体土地建设;二是企事业单位自有限制土地;三是产业园区配套建设用地;四是对闲置和低效利用的非居住存量房进行改造,用作保障性租赁住房期间,不变更土地使用性质,不需补缴土地价款。

房企转型的可选路径

在房地产高速发展向高质量发展的大背景下,高杠杆、高杠杆、高周转模式不可持续。特别是经历了2021年的房地产“寒冬”,房企资金链倍受挤压,如何实现轻资产转型是很多房企面临的现实问题。成熟的保障性租赁住房项目开发成本低、风险小的特点,虽然利润不高但相对有保障,不失为房企转型的一条路径。

★ 一是直接参与保障性租赁住房建设和运营。

国家和地方政府层面在财政、金融、税收、土地等方面给予了保障性租赁住房一系列鼓励和优惠政策,企业参与保障性租赁住房建设,可以充分享受这种优惠,利用多种融资手段实现资产运营,缓解资金压力。

★ 二是通过保障性租赁住房盘活存量用地和存量房产。

可以通过“改租”“纳管”形式将存量项目与保障性租赁住房对接。此前一些房企开发了大量商住项目,在商改住限令之下,这些项目难以出售,不仅占用企业资金,而且造成社会资源的浪费。而这类项目在户型上多是以小户型为主,符合保障性租赁住房对户型的要求。一些过剩的商业项目也可以通过改造,实现存量资产盘活,迅速形成市场供应,解决保障性租赁住房筹集难题。

★ 三是通过参与运营实现轻资产转型。

随着房地产增量市场的萎缩,房地产也将由传统的开发方式转向经营模式。保障性租赁住房规模的扩大,为这种模式转型提供了一条路径。企业可以与地方平台公司对接,承接保障性租赁住房运营和服务业务,通过包租、托管等方式输出轻资产服务。